Torex Semiconductor XCL211B082DR Step-Down Micro DC/DC Converter

Torex Semiconductor XCL211B082DR Step-Down Micro DC/DC Converter is a synchronous step-down converter that integrates an inductor and a control IC. This step-down DC/DC converter features synchronous rectification and PWM control with a fixed frequency that enables suppression of output ripple. The device offers a high-speed soft start that enables quick on-time. This converter includes an internal coil that simplifies the circuit and enables the minimization of noise and other operational trouble due to the circuit wiring.

Torex Semiconductor XCL211B082DR micro DC/DC Converter includes a low ESR ceramic capacitor and comes in a USP-11B01 package. The XCL211B082DR micro DC/DC converter achieves a high efficiency of up to 94% and a maximum 100% duty cycle, enabling the extension of battery operation time. Typical applications include notebook PCs, printers, tablet PCs, and portable navigation devices (PNDs).

Features

  • Synchronous rectification
  • PWM control with a fixed frequency
  • Output ripple suppression
  • Low ESR ceramic capacitor
  • Up to 94% efficiency
  • Maximum of 100% duty cycle
  • Quick start
  • Lead-free and RoHS compliant

Applications

  • Notebook PCs
  • Printers
  • Tablet PCs
  • Portable Navigation Devices (PNDs)

Specifications

  • 2.7V to 6V input voltage range
  • 2A output current
  • 2.4MHz oscillation frequency
  • USP-11B01 package, 3.1mm x 4.7mm x 1.3mm
  • -40°C to +85°C operating temperature range

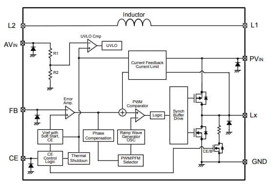
Block Diagram

Block Diagram - Torex Semiconductor XCL211B082DR Step-Down Micro DC/DC Converter
Publicado: 2019-01-07 | Actualizado: 2023-02-21