Texas Instruments TUSB4041I Four-Port USB 2.0 Hub

Texas Instruments TUSB4041I/TUSB4041I-Q1 Four-Port USB 2.0 Hub provides USB high-speed or full-speed connections on the upstream port. The device offers USB high, full, or low-speed connections on the downstream ports. When the upstream port is connected to an electrical environment that only supports high, full, and low-speed connections, the USB high, full, and low-speed connectivity is enabled on the downstream ports. When the upstream port is connected to an electrical environment that only supports full or low-speed connections, the USB high-speed connectivity is disabled on the downstream ports. The TUSB4041I/TUSB4041I-Q1 supports per-port or ganged power switching, overcurrent protection, and battery charging applications. The Texas Instruments TUSB4041I-Q1 devices are AEC-Q100 qualified for automotive applications.

Features

  • Four-port USB 2.0 hub
  • USB 2.0 hub features
    • Multi Transaction Translator (MTT) hub with four transaction translators
    • Four asynchronous endpoint buffers per transaction translator
  • Supports USB battery charging
    • CDP mode (upstream port connected)
    • DCP mode (upstream port unconnected)
    • DCP mode complies with Chinese Telecommunications Industry Standard YD/T 1591-2009
    • Supports D+ and D– divider mode
  • OTP ROM, serial EEPROM or I2C, and SMBus slave interface for custom configurations
    • VID and PID
    • Customizable ports
    • Manufacturer and product strings (not by OTP ROM)
    • Serial number (not by OTP ROM)
  • Per port or ganged power switching and overcurrent notification inputs
  • Application feature selection using pin selection or EEPROM, I2C, or SMBus slave interface
  • Provides 128-bit Universally Unique Identifier (UUID)
  • Supports onboard and in-system OTP and EEPROM programming through the USB 2.0 upstream port
  • Single clock input, 24MHz crystal or oscillator
  • DM/DP polarity swap
  • USB Type-C™ compatible
  • No special driver requirements; works seamlessly on any operating system with USB stack support
  • 64-pin HTQFP package (PAP)

Applications

  • Computer systems
  • Docking stations
  • Monitors
  • Set-top boxes

Videos

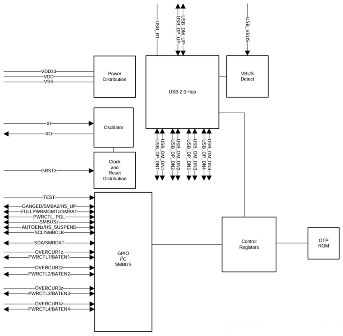
Functional Block Diagram

Block Diagram - Texas Instruments TUSB4041I Four-Port USB 2.0 Hub
Publicado: 2015-12-01 | Actualizado: 2024-11-13