Texas Instruments TPSM82901 Synchronous Buck Converter Power Module

Texas Instruments TPSM82901 Synchronous Buck Converter Power Module is a highly efficient, small, and flexible synchronous step-down DC-DC converter in a MicroSiP package. The easy-to-use TPSM82901 offers a selectable switching frequency of 2.5MHz or 1.0MHz, allowing the use of small components and providing a fast transient response. The TI TPSM82901 power module supports high VOUT accuracy of ±1% with the DCS-Control topology. The wide input voltage range of 3V to 17V supports a variety of nominal inputs, such as 12V supply rails, single-cell or multi-cell Li-Ion, and 5V or 3.3V rails.

The TPSM82901 is housed in a small 11-pin MicroSiP package measuring 3.0mm x 2.8mm x 1.6mm with an integrated 1μH inductor.

Features

  • High efficiency for wide duty cycle and load range
    • IQ of 4µA typical
    • 62mΩ high-side and 22mΩ low-side RDS(ON)
  • 3mm x 2.8mm x 1.6mm MicroSiP™ package
  • Up to 1A continuous output current
  • ±0.9% feedback voltage accuracy across temp (–40°C to 125°C)
  • Configurable output voltage options:
    • 0.6V to 5.5V VFB external divider
    • VSET internal divider 16 options between 0.4V and 5.5V
  • DCS-Control topology with 100% mode
  • Create a custom design using the TPSM82901 using the WEBENCH® Power Designer
  • Flexibility through MODE/S-CONF pin
    • 2.5MHz or 1.0MHz switching frequency
    • Forced PWM or auto (PFM) power save mode with dynamic mode change option
    • Automatic efficiency enhancement (AEE)
    • Output discharge on/off
  • Highly flexible and easy to use
    • Optimized pinout for single-layer routing
    • Precise enable input
    • Power-good output
    • Adjustable soft start and tracking
  • No external bootstrap capacitor required

Applications

  • Data center and enterprise computing
  • Wired networking
  • Wireless infrastructure
  • Factory automation and control
  • Test and measurement

Typical Schematic

Application Circuit Diagram - Texas Instruments TPSM82901 Synchronous Buck Converter Power Module

Efficiency vs Output Current

Performance Graph - Texas Instruments TPSM82901 Synchronous Buck Converter Power Module

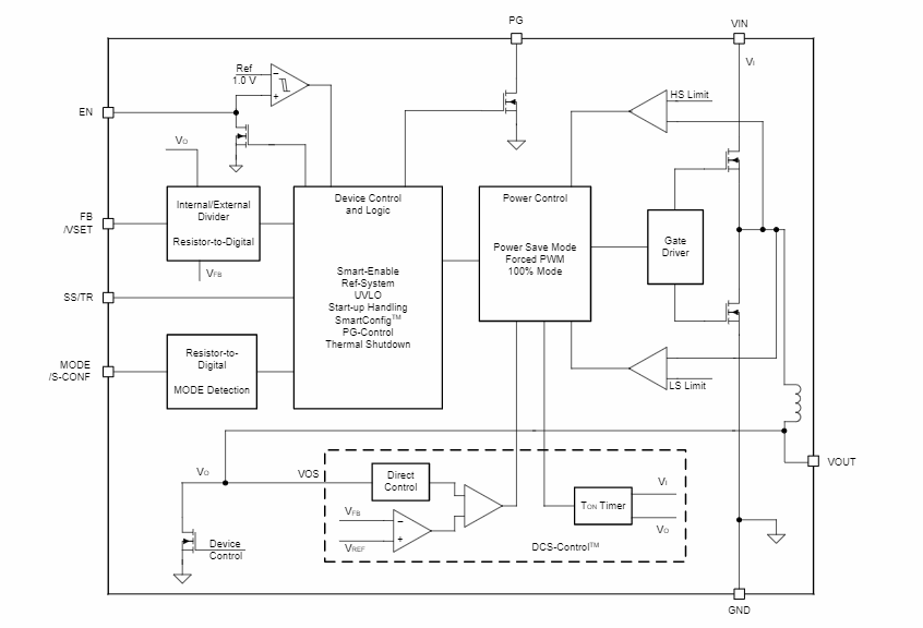
Functional Block Diagram

Block Diagram - Texas Instruments TPSM82901 Synchronous Buck Converter Power Module
Publicado: 2023-01-21 | Actualizado: 2023-06-23