Texas Instruments TPS65235 LNB Voltage Regulator

Texas Instruments TPS65235 LNB Voltage Regulator is designed for analog and digital satellite receivers. The TPS65235 is a monolithic voltage regulator with an I2C interface. This interface specifically provides the 13V to 18V power supply and the 22kHz tone signal to the LNB down-converter in the antenna dish or to the multi-switch box. It offers a complete solution with a minimum component count, low power dissipation, together with a simple design and I2C standard interface. The TPS65235 features high power efficiency. The boost converter integrates a 140mΩ power MOSFET running at 1MHz or 500kHz selectable switching frequency. Drop out voltage at the linear regulator is 0.8V to minimize power loss.

Features

  • Complete integrated solution for LNB and I2C interface
  • DiSEqC 2.x, and DiSEqC 1.x compatible
  • Supports 5V, 12V, and 15V power rail
  • Up to 1000mA accurate output current limit adjustable by an external resistor
  • Boost switch peak current limit proportional to LDO current limit
  • Boost converter with 140mΩ Low Rds(on) internal power switch
  • Boost switching frequency 1MHz or 500kHz selectable
  • Dedicated enable pin for non-I2C application
  • Low drop output with push-pull output stage for VLNB output
  • Built-in accurate 22kHz tone generator and external tone input support
  • Supports both external 44kHz and 22kHz tone input
  • Adjustable soft-start and 13V to 18V voltage transition time
  • 650mV to 750mV 22kHz Tone amplitude selection
  • I2C Registers accessible with EN low
  • Short circuit dynamic protection
  • Diagnostics for output voltage level, DiSEqC tone input and output, current level, and cable connection
  • Thermal protection available
  • 20-Lead WQFN 3mm x 3mm package

Applications

  • Set-Top box satellite receiver
  • TV satellite receiver
  • PC card satellite receiver
  • Satellite TV

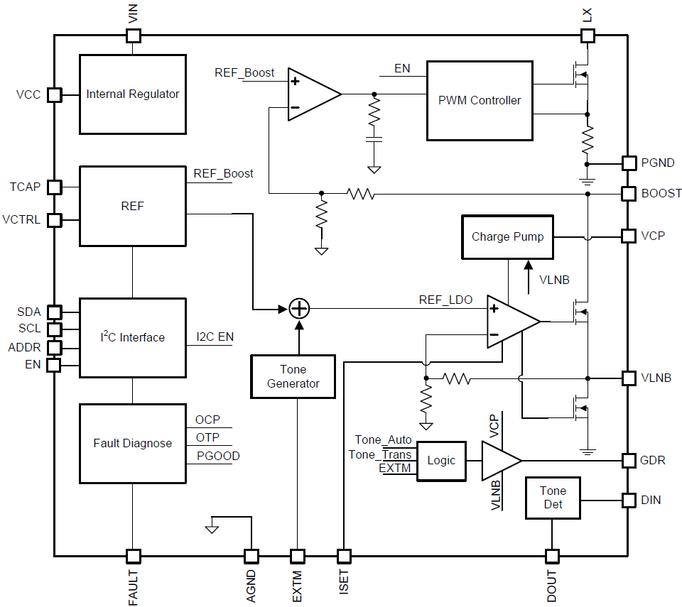
Functional Block Diagram

Block Diagram - Texas Instruments TPS65235 LNB Voltage Regulator
Publicado: 2016-01-20 | Actualizado: 2022-03-11