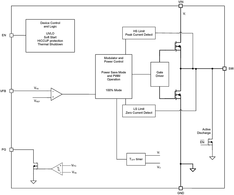
Texas Instruments TPS62A01-Q1 Synchronous Step-Down Buck Converter
Texas Instruments TPS62A01-Q1 Synchronous Step-Down Buck Converter is an automotive DC-DC converter optimized for high efficiency and compact solution size. This step-down converter integrates switches capable of delivering up to 1A output current. The TPS62A01-Q1 step-down converter operates in Pulse Width Modulation (PWM) mode with a 2.4MHz switching frequency at medium to heavy loads. This step-down converter automatically enters Power Save Mode (PSM) at a light load to maintain high efficiency over the entire load current range. The TPS62A01-Q1 converter provides an adjustable output voltage through an external resistor divider and an internal soft-start circuit to limit the inrush current during start-up.The TPS62A01-Q1 step-down converter includes built-in features like Over-Current Protection (OCP), Thermal Shutdown protection (TS), and Power Good (PG). Typical applications include the front camera, surround view system ECU, and automotive cluster display. The TPS62A01-Q1 step-down converter is AEC-Q100 qualified for automotive applications.
Features
- AEC-Q100 qualified for automotive applications
- 2.5V to 5.5V input voltage range
- 0.6V to VIN adjustable output voltage range
- 100mΩ and 67mΩ low RDSON switches
- <25µA quiescent current
- 1.5% feedback accuracy (-40°C to 150°C)
- 100% mode operation
- 2.4MHz switching frequency
- Power save mode or PWM option available
- Power-good output pin
- Short-circuit protection (HICCUP)
- Internal soft start-up
- Active output discharge
- Thermal shutdown protection
- -40°C to 125°C TA device temperature grade 1
- Available in a 1.60mm × 1.60mm SOT563 package
Applications
- Front camera
- Surround view system ECU
- Automotive cluster display
Functional Block Diagram
Typical Application Circuit Diagram
Publicado: 2024-01-24
| Actualizado: 2024-02-05
