Texas Instruments TPS61376 4.5A Boost Converter

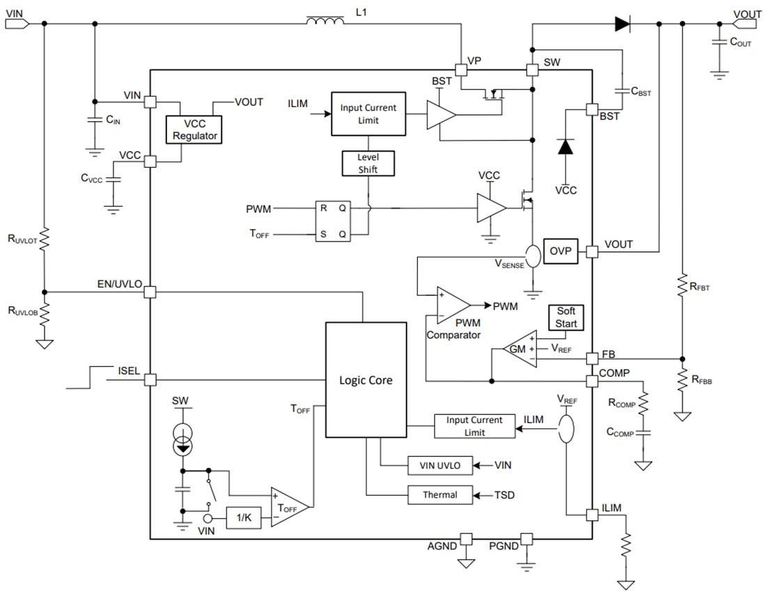
Texas Instruments TPS61376 4.5A Boost Converter is a high voltage non-synchronous boost converter with input average current limit and true load disconnect functions. The input average current limit threshold can be programmed through the ILIM pin from 0.1A to 3.0A. The isolation FET between the VP and SW pin will completely cut off the path between input and output when the device is disabled. The TPS61376 has a wide input voltage range from 2.9V to 23V and the output voltage covers up to 25V.

The TPS61376 implements the peak current mode with the adaptive off-time control topology. The device works in PWM mode at moderate to heavy loads. At the light load conditions, the device enters PFM mode to maintain high efficiency over the entire load current range. The TPS61376 also integrates many robust protection features. These include output overvoltage protection, cycle-by-cycle overcurrent protection, and thermal shutdown. The Texas Instruments TPS61376 offers a very small solution size with a 2.5mm × 2.0mm HotRod™ Lite VQFN package.

Features

  • Wide input voltage and output voltage range
    • 2.9V to 23V input voltage range
    • 4.5V to 25V output voltage range
  • Peak inductor current limit up to 4.5A
  • 0.1A to 3A programmable input average current limit range
  • Switching frequency
    • TPS61376: 1.2MHz
    • TPS613761: 650KHz
  • Integrated two MOSFETs
    • ISO FET (40mΩ)
    • Low-side FET (50mΩ)
  • Safety and robust operation features
    • Output overvoltage protection
    • Cycle-by-cycle overcurrent protection
    • True disconnection between input and output during EN shutdown
    • Thermal shutdown
  • Precise EN/UVLO threshold
  • External loop compensation
  • 2.5mm × 2.0mm HotRod™ Lite VQFN package

Applications

  • ePOS retail automation and payment
  • Barcode scanner
  • Smart speaker
  • Appliances

Functional Block Diagram

Block Diagram - Texas Instruments TPS61376 4.5A Boost Converter
Publicado: 2022-11-09 | Actualizado: 2022-11-11