Texas Instruments TPS563207S 3A FCCM-Mode Synchronous Buck Converter

Texas Instruments TPS563207S 3A FCCM-Mode Synchronous Buck Converter is optimized to operate with minimum external components. This switch-mode power supply (SMPS) device employs D-CAP2 mode control, providing a fast transient response. It also supports low-equivalent series resistance (ESR) output capacitors such as specialty polymer and ultra-low ESR ceramic capacitors with no external compensation components. The Texas Instruments TPS563202S operates in FCCM mode, maintaining small ripple even at light loads. The TPS563207S is available in a 6-pin 1.6mm × 1.6mm SOT563 (DRL) package and specified from a –40°C to 125°C junction temperature.

Features

  • 3A converter with integrated 95mΩ and 57mΩ FETs
  • D-CAP2™ mode control with fast transient response
  • 4.3V to 17V input voltage range
  • 0.806V to 7V output voltage range
  • Continuous current mode (FCCM mode)
  • Typical 580kHz switching frequency
  • Low shutdown current of less than 3µA
  • 1.5% feedback voltage accuracy (25°C)
  • Provides pre-bias function
  • Cycle-by-cycle overcurrent limit
  • Hiccup-mode overcurrent protection
  • Non-latch UVP and TSD protections
  • 1.2ms fixed soft start

Applications

  • Digital set-top box (STB)
  • SMPS power supply for TV
  • Smart speaker
  • Wired networking
  • Surveillance

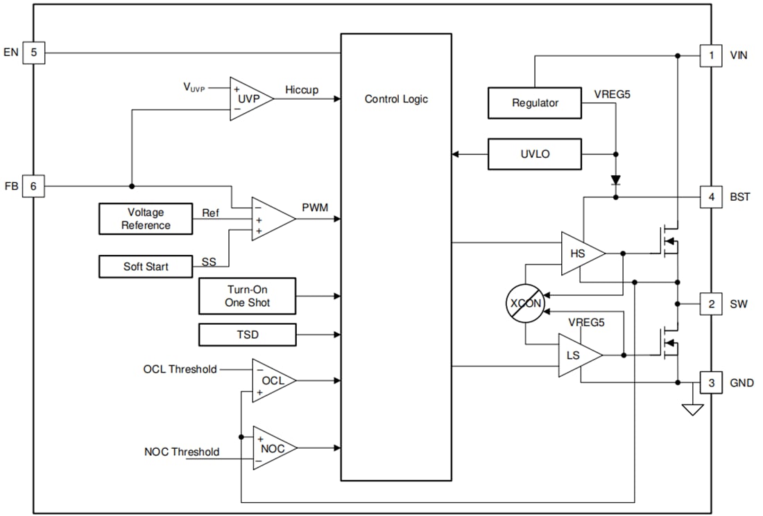
Functional Block Diagram

Block Diagram - Texas Instruments TPS563207S 3A FCCM-Mode Synchronous Buck Converter
Publicado: 2020-12-02 | Actualizado: 2024-10-08