Texas Instruments TPS563202 3A Synchronous Buck Converter

Texas Instruments TPS563202 3A Synchronous Buck Converter is a simple, easy-to-use converter in a SOT-563 package. The device is optimized to operate with minimum external component counts and to achieve low standby current. This switch-mode power supply (SMPS) device employs D-CAP2 mode control, providing a fast transient response. It also supports low-equivalent series resistance (ESR) output capacitors such as specialty polymer and ultra-low ESR ceramic capacitors with no external compensation components. TPS563202 operates in ECO mode, maintaining high efficiency during a light load operation. Texas Instruments TPS563202 is available in a 6-pin 1.6mm × 1.6mm SOT563 (DRL) package and specified from a –40°C to 125°C junction temperature.

Features

  • 3A converter integrated 95mΩ and 57mΩ FETs
  • D-CAP2™ Mode Control with fast transient response
  • 4.3V to 17V input voltage range
  • 0.806V to 7V output voltage range
  • ECO mode at light loading
  • Typical 580kHz switching frequency
  • Low shutdown current less than 3µA
  • 2% feedback voltage accuracy (25ºC)
  • Provide a pre-bias function
  • Cycle-by-cycle over current limit
  • Hiccup-mode over current protection
  • Non-latch UVP and TSD protections
  • 1.2ms fixed soft start

Applications

  • Digital TV power supply
  • Smart speaker
  • Wired networking
  • Digital set-top box (STB)
  • Surveillance

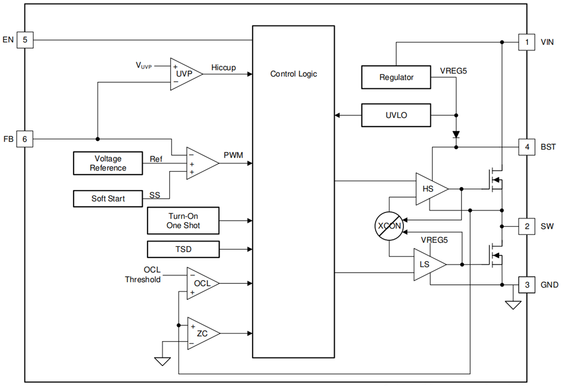
Functional Block Diagram

Block Diagram - Texas Instruments TPS563202 3A Synchronous Buck Converter
Publicado: 2020-09-17 | Actualizado: 2024-08-21