Texas Instruments TPS562201/TPS562208 Step-Down Converters

Texas Instruments TPS562201/TPS562208 Synchronous Step-Down Converters are simple, easy-to-use, 2A synchronous step-down converters in SOT-23 package. These devices are optimized to operate with minimum external component counts and to achieve low standby current. These switch mode power supply (SMPS) devices employ D-CAP2 mode control providing a fast transient response. They also support both low equivalent series resistance (ESR) output capacitors such as specialty polymer and ultra-low ESR ceramic capacitors with no external compensation components. The TPS562201 operates in pulse skip mode, which maintains high efficiency during light load operation.

Features

  • TPS562201 and TPS562208 2A converter integrated 140mΩ and 84mΩ FETs
  • D-CAP2™ Mode control with fast transient response
  • 4.5V to 17V Input voltage range
  • 0.76V to 7V Output voltage range
  • Pulse-skip mode (TPS562201) or continuous current mode (TPS562208)
  • 580kHz Switching frequency
  • Low shutdown current less than 10µA
  • 2% Feedback voltage accuracy (25°C)
  • Startup from the pre-biased output voltage
  • Cycle-by-cycle overcurrent limit
  • Hiccup-mode overcurrent protection
  • Non-latch UVP and TSD protections
  • 1.0ms Fixed soft-start

Applications

  • Digital TV power supply
  • High definition Blu-ray™ disc players
  • Networking home terminal
  • Digital Set-Top Box (STB)
  • Surveillance

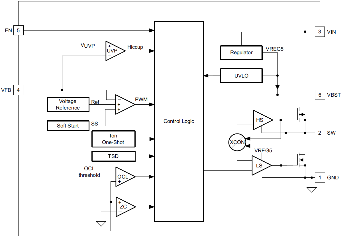
Functional Block Diagram

Block Diagram - Texas Instruments TPS562201/TPS562208 Step-Down Converters
Publicado: 2016-03-30 | Actualizado: 2022-03-11