Texas Instruments TPS54 Step Down SWIFT DC/DC Converters

Texas Instruments TPS54 Step-Down SWIFT DC-DC Converters provide input transient voltage protection that allows the device and the rest of a board to survive potentially damaging voltage spikes. These Texas Instruments DC/DC converters retain low output voltage even with a 60V transient voltage pulse. The high-performance TPS54 DC/DC converter family also provides light load efficiency, low quiescent current (ideal for applications based on TI MSP430 MCUs), a high switching frequency, and a small package size for space-limited designs. These DC-DC converters are a more basic version that provides ease of use, higher currents, and internal compensation.

Features

  • Transient Protection
    • Withstands 65V spikes in 24/36V applications
    • Supports 60V continuous operation
  • High Performance
    • 2.5MHz frequency avoids sensitive RF bands improving noise performance
    • 20% lower Rds(on) than the nearest competitor in its class to maximize efficiency at full load
    • Eco-Mode™ light load efficiency
    • Low quiescent current: 116uA operating; 1.3uA shutdown
  • Withstands Line Transients
    • AC line
    • Damper motors
    • Switching relays
  • Long Back-up Battery Life
    • Low 116uA quiescent current
    • Eco-Mode light load efficiency
  • Allows Small Sized Unit
    • 2.5MHz switching frequency uses a smaller L & C
    • 10-pin MSOP PowerPAD™ package

Applications

  • Wide Range of Applications for Low Voltage Systems
    • Digital TV Power Supply
    • High Definition Blu-ray Disc™ Players
    • Networking Home Terminal
    • Digital Set-Top Box (STB)

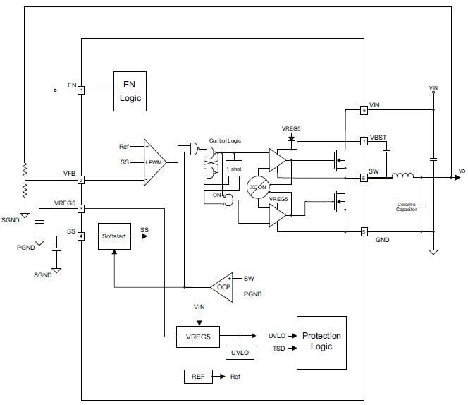
Block Diagram

Texas Instruments TPS54 Step Down SWIFT DC/DC Converters
View Results ( 28 ) Page
N.º de artículo Hoja de datos Voltaje de salida Corriente de salida
TPS54160ADRCT TPS54160ADRCT Hoja de datos 800 mV to 58 V 1.5 A
TPS54140DGQ TPS54140DGQ Hoja de datos Adjustable 1.5 A
TPS54160ADRCR TPS54160ADRCR Hoja de datos 800 mV to 58 V 1.5 A
TPS54541DPRT TPS54541DPRT Hoja de datos 800 mV to 41 V 5 A
TPS54160DGQR TPS54160DGQR Hoja de datos 800 mV to 58 V 1.5 A
TPS54040DGQR TPS54040DGQR Hoja de datos Adjustable 500 mA
TPS54060DGQ TPS54060DGQ Hoja de datos Adjustable 500 mA
TPS54060DGQR TPS54060DGQR Hoja de datos Adjustable 500 mA
TPS54160ADGQ TPS54160ADGQ Hoja de datos 800 mV to 58 V 1.5 A
TPS54160ADGQR TPS54160ADGQR Hoja de datos 800 mV to 58 V 1.5 A
Publicado: 2009-05-14 | Actualizado: 2022-03-11