Texas Instruments TPS51375 Synchronous Buck Converters

Texas Instruments TPS51375 Synchronous Buck Converters feature integrated MOSFETs that allow high efficiency and ease-of-use with minimum external component count for space-saving solutions. The TPS51375 utilizes a D-CAP3 control mode that supplies fast transient response and exceptional line and load regulation with internal compensation. The monolithic 12A or 14A converters have a ULQ™ extended battery life feature, providing long battery life in low-power operation. When the input voltage is low, load transient performance is significantly improved via the large-duty operation. Furthermore, the devices include differential remote sensing, Eco-mode operation for high light load efficiency, VCC switch-over function for additional optimized light load efficiency, and body braking for load transient improvement under low output voltage.

The TI TPS51375 supports VCCPRIM_VNNAON power rails in the Intel Meteor Lake and Arrow Lake platforms. It integrates a power-good indicator and supplies an output discharge function. The device offers complete protection, including OVP, UVP, OCP, OTP, and UVLO.

The devices are housed in a 19-pin, 3.0mm x 4.0mm HotRod package with a specified junction temperature of -40°C to 125°C.

Features

  • 4.5V to 24V input voltage range
  • Output voltage
    • 0.6V to 5.5V (TPS51375 and TPS51375L)
    • 0.6V to 2V (TPS51375H)
  • Integrated 10mΩ and 5mΩ FETs
  • Continuous output current
    • Supports 12A (TPS51375 and TPS51375L)
    • Supports 14A (TPS51375H)
  • 270uA low quiescent current
  • ±1.0% reference voltage accuracy (25°C)
  • D-CAP3™ control mode architecture control for fast transient response, optimizing 0.77V output
  • Support POSCAP and all MLCC output capacitors
  • Differential remote sensing
  • ULQ extended battery life during system standby
  • Built-in output discharge function
  • Integrated power-good indicator
  • Fixed 600kHz switching frequency
  • 26A fixed OC limit
  • Fixed 1.0ms soft-start time
  • Large duty cycle operation
  • Cycle-by-cycle overcurrent protection
  • Latched output OV and UV protections
  • Non-latched UVLO and OT protections
  • -40°C to 125°C operating junction temperature
  • 19-pin, 3.0mm × 4.0mm, HotRod™ WQFN package

Applications

  • Notebook and PC computers
  • Ultrabook, handheld tablet computers
  • Industrial PC, single-board computers
  • Non-military drone
  • Distributed power systems

Schematic

Schematic - Texas Instruments TPS51375 Synchronous Buck Converters
Performance Graph - Texas Instruments TPS51375 Synchronous Buck Converters
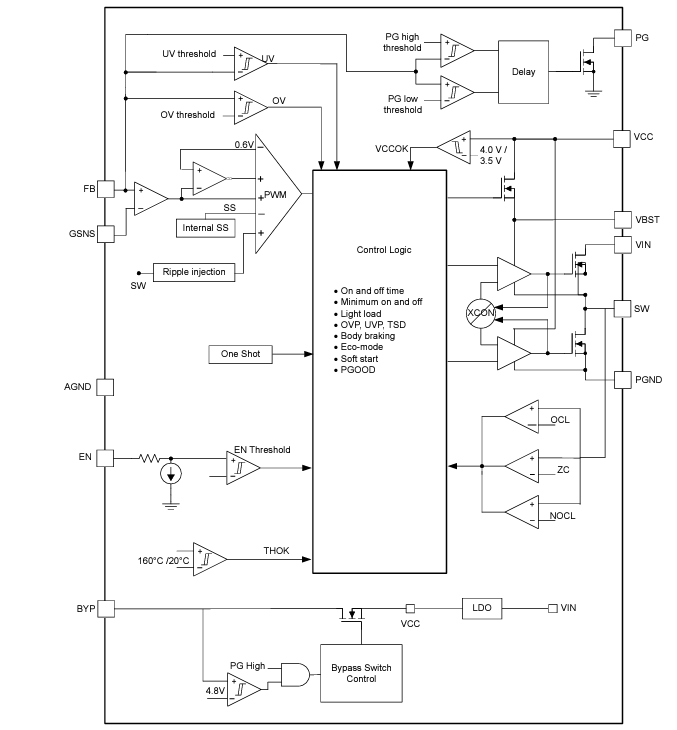
Block Diagram - Texas Instruments TPS51375 Synchronous Buck Converters
Publicado: 2024-11-07 | Actualizado: 2025-09-02