Texas Instruments TPS4810-Q1 Smart High Side Driver

Texas Instruments TPS4810-Q1 Smart High Side Driver is a 100V and low IQ device that is pin-to-pin compatible with the TPS1210-Q1 driver. This TPS4810-Q1 driver is ideal for 12V, 24V, and 48V system designs. The TPS4810-Q1 driver can withstand and protect the loads from negative supply voltages down to -65V. This driver includes two strong 2A (source and sink) gate drivers with separate control inputs (INP1, INP2) to drive back-to-back MOSFETs in a common source configuration. The TPS4810-Q1 driver is AEC-Q100 qualified for automotive applications.

The TPS4810-Q1 driver indicates fault on open drain output during short-circuit, charge pump undervoltage, and input undervoltage conditions. This driver offers configurable short circuit protection using ISCP and TMR pins for adjusting the threshold and response time. The TPS4810-Q1 driver is available in a 19-pin VSSOP package (5.1mm x 3mm). This driver is used in applications such as cordless power tools, DC-DC converters, automotive power distribution boxes, and automotive 48V Li-ion battery management systems.

Features

  • AEC-Q100 automotive qualified for automotive applications
    • Device temperature grade 1: -40°C to 125°C ambient operating temperature range
  • Pin-to-pin compatible with TPS1210-Q1 driver
  • Integrated 11V charge pump with 345µA capacity
  • 3.5V to 95V input voltage range (100V absolute maximum)
  • Reverse input protection down to -65V
  • Low quiescent current, 35µA in operation
  • Low 1.5µA shutdown current (EN/UVLO = Low)
  • Fault indication (FLT) during short circuit fault, charge pump undervoltage, input undervoltage, and short-circuit comparator diagnosis (SCP_TEST)
  • Two strong gate drivers (2A source and sink) for back-to-back MOSFET driving with separate control inputs (INP1 and INP2)
  • Adjustable short circuit protection (ISCP) using external Rsense or MOSFET VDS sensing with adjustable delay (TMR)
  • High or low-side current sense configuration (CS_SEL)
  • Adjustable input undervoltage lockout (UVLO)

Applications

  • Cordless power tools
  • DC-DC converters
  • Automotive power distribution boxes
  • Automotive 48V Li-ion battery management systems

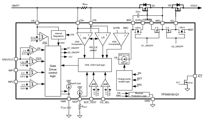
Functional Block Diagram

Block Diagram - Texas Instruments TPS4810-Q1 Smart High Side Driver

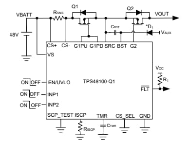
Application Circuit With External Supply to BST

Application Circuit Diagram - Texas Instruments TPS4810-Q1 Smart High Side Driver
Publicado: 2025-01-16 | Actualizado: 2025-03-09