Texas Instruments TMCS1123xEVM Evaluation Modules

Texas Instruments TMCS1123xEVM Evaluation Modules (EVMs) are designed to fast-track the use of the TMCS1123 isolated Hall-effect precision current sensors using an internal ratiometric reference. These evaluation boards allow the designer to push the maximum operating current through the Hall input side while measuring the isolated output through a reinforced isolation barrier. The TMCS1123xEVM evaluation modules feature a single PCB, breakable into five pieces. This enables the user to test all sensitivity variations of a single quiescent point (A = 0.5Vs, B = 0.33Vs, or C = 0.1Vs). The fixture layout is not intended as a model for the target circuit, nor is it laid out for electromagnetic compatibility (EMC) testing.

Features

  • Intended to facilitate rapid use of TMCS1123 sensor
  • Large lug connectors to connect the EVM to large current-carrying leads
  • Test points to allow ease of access to device pins
  • Large copper planes to help with heat dissipation

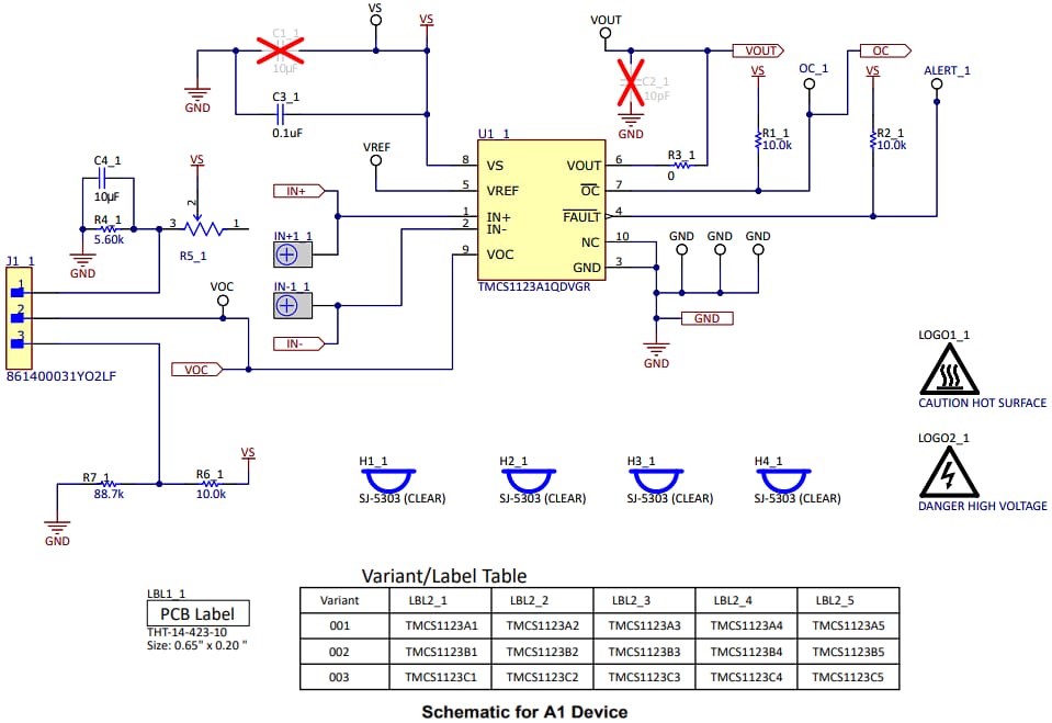
Schematic Example

Schematic - Texas Instruments TMCS1123xEVM Evaluation Modules
Publicado: 2023-08-24 | Actualizado: 2025-11-20