Texas Instruments TLV1872EVM Evaluation Module

Texas Instruments TLV1872EVM Evaluation Module is designed to evaluate the performance of a high-speed dual-channel TLV1872 comparator. This evaluation module converts the 10-pin DGS package into a 10-pin DIP footprint and simplifies the prototyping. The TLV1872EVM module features separate input and output supplies, low propagation delay, push-pull output, and rail-to-rail input. This evaluation module is available in the DGS package 10-pin VSSOP.

Features

  • Low propagation delay
  • Ability to test with a circuit on a breadboard
  • Multiple test points to measure comparator pins
  • Rail-to-rail input
  • Separate input and output supplies
  • Low supply current
  • Low input offset voltage
  • DGS package 10-pin VSSOP

Block Diagram

Block Diagram - Texas Instruments TLV1872EVM Evaluation Module

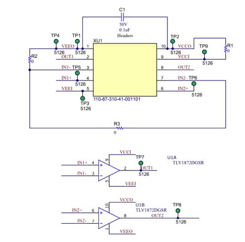
Schematic Diagram

Schematic - Texas Instruments TLV1872EVM Evaluation Module
Publicado: 2024-04-19 | Actualizado: 2024-05-21