Texas Instruments TCAN843-Q1 Automotive CAN FD Transceivers

Texas Instruments TCAN843-Q1 Automotive CAN FD Transceivers are high-speed Controller Area Network (CAN) devices that meet the physical-layer requirements of the ISO 11898-2:2024. These transceivers reduce system battery current by using the INH output to selectively enable required system power supplies. The TCAN843-Q1 devices support both classical CAN and CAN FD data rates up to 5 megabits per second (Mbps). These devices operate in normal, silent, standby, and low-power sleep modes. The TCAN843-Q1 transceivers VIN pin is connected to the microcontroller's IO, supporting a 3.3V to 5.5V supply voltage range. The TCAN843-Q1 devices are AEC-Q100 qualified for automotive applications. These TCAN843-Q1 transceivers are ideal for lighting, automotive gateways, Advanced Driver Assistance Systems (ADAS), clusters, hybrid, powertrain systems, electric bikes, and industrial transportation.

The TCAN843-Q1 transceivers' protection features include Thermal-Shutdown (TSD), TXD-Dominant Time-Out (TXD DTO), load-dump support on VSUP, undervoltage protection, and ±40V CAN bus fault protection. These transceivers are available in 14-pin leaded (SOT and SOIC) and leadless (VSON) packages with wettable flanks for improved Automated Optical Inspection (AOI) capability.

Features

  • AEC-Q100 qualified for automotive applications
  • Functional safety-capable
  • Documentation available to aid in functional safety system design
  • Meets the requirements of ISO 11898-2:2024
  • Wide input operational voltage range
  • Supports classic CAN and CAN FD up to 5Mbps
  • Supports 3.3V to 5.5V VIO level shifting
  • Operating modes:
    • Normal mode
    • Silent mode
    • Standby mode
    • Low-power sleep mode
  • High-voltage INH output for system power control
  • Local wake-up support using the WAKE pin
  • Defined behavior when unpowered
  • Bus and IO terminals are high impedance (no load to the operating bus or application)
  • Protection features:
    • ±40V CAN bus fault-tolerant
    • Load dump support on VSUP
    • IEC ESD protection
    • Under-voltage protection
    • Thermal shutdown protection
    • TXD dominant state timeout (TXD DTO)
  • Available in 14-pin leaded (SOT and SOIC) packages and leadless (VSON) package with wettable flanks for improved automated optical inspection (AOI) capability

Applications

  • Body electronics and lighting
  • Automotive gateway
  • Advanced Driver Assistance Systems (ADAS)
  • Infotainment and cluster
  • Hybrid, electric, and powertrain systems
  • Personal transport vehicles such as electric bikes
  • Industrial transportation

Schematic

Schematic - Texas Instruments TCAN843-Q1 Automotive CAN FD Transceivers

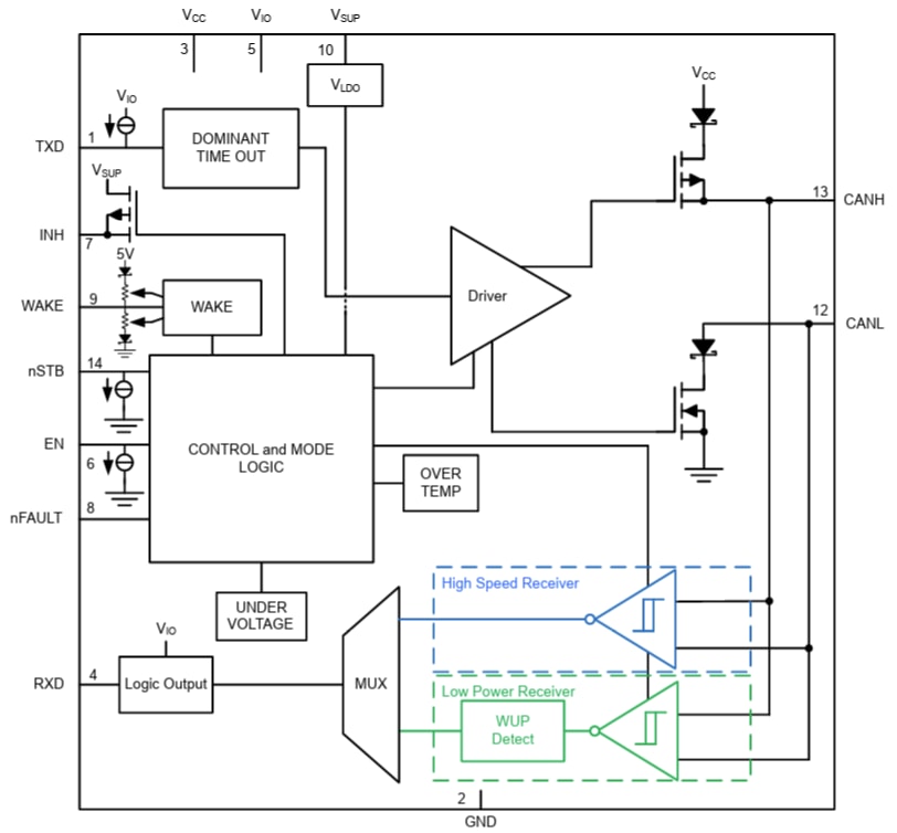
Block Diagram

Block Diagram - Texas Instruments TCAN843-Q1 Automotive CAN FD Transceivers
Publicado: 2026-02-03 | Actualizado: 2026-03-08