Texas Instruments LMR36503E-Q1 Step-Down DC-DC Converters
Texas Instruments LMR36503E-Q1 Step-Down DC-DC Converters are 65V, 0.3A synchronous converters that deliver excellent EMI performance and can handle input voltage transients up to 70V. These converters can function over a wide range of duty ratios and switching frequencies, including sub-AM at 400kHz and above AM band at 2.2MHz. The LMR36503E-Q1 DC-DC converters use peak current mode control architecture with internal compensation and maintain stable operation with minimal output capacitance. The converters are AEC-Q100 qualified for automotive applications. The LMR36503E-Q1 is used in body electronics, infotainment, and advanced driver assistance systems (ADAS).The LMR36503E-Q1 DC-DC converter includes a PGOOD flag that provides a precise indication of the output voltage status and eliminates the need for an external supervisor. This converter comes with a MODE/SYNC pin variant, which helps to synchronize to an external clock. The LMR36503E-Q1 DC-DC converter is available in a 2mm x 2mm HotRod™ package with wettable flanks.
Features
- AEC-Q100-qualified for automotive applications:
- Device temperature grade 0: –40°C to 150°C, TA
- Designed for automotive applications:
- –40°C to 175°C junction temperature range
- 3V (falling threshold) to 65V wide input voltage range
- Synchronizable with MODE/SYNC pin variant
- Pseudo-random spread spectrum compatible with CISPR 25 EMI standard
- Adjustable and 3.3V fixed output voltage options are available
- 200kHz to 2.2MHz adjustable switching frequencies with RT pin variant
- >70% efficiency at 5mA current:
- 4µA IQ (switching) at 24VIN to 3.3VOUT (fixed output option)
- Miniature design size and low component cost:
- 2mm × 2mm HotRod™ package with wettable flanks
- Internal compensation
- Pin compatible with LMR36503-Q1 (65V, 300mA)
Applications
- Body electronics and lighting
- Infotainment and cluster
- ADAS
Simplified Schematic Diagram
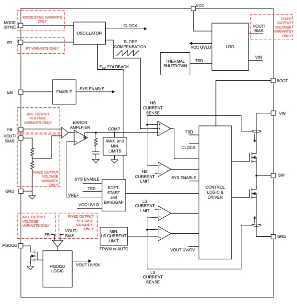
Functional Block Diagram
Additional Resources
Publicado: 2024-07-23
| Actualizado: 2025-05-15
