Texas Instruments LM749x0-Q1/LM749x0H-Q1 Ideal Diode Controllers

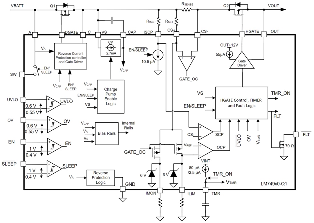
Texas Instruments LM749x0-Q1/LM749x0H-Q1 Ideal Diode Controllers drive and control external back-to-back N-Channel MOSFETs to emulate an ideal diode rectifier with power path ON/OFF control with overcurrent and overvoltage protection. The wide input supply of 3V to 65V allows protection and control of 12V and 24V automotive battery-powered ECUs. These controllers can withstand and protect loads from negative supply voltages as low as –65V. An integrated ideal diode controller (DGATE) drives the first MOSFET to replace a Schottky diode for reverse input protection and output voltage holdup. With a second MOSFET in the power path, the device enables load disconnect (ON/OFF control) in the event of overcurrent and overvoltage conditions, utilizing HGATE control. The LM749x0-Q1/LM749x0H-Q1 controllers feature an integrated current sense amplifier, providing accurate current monitoring with adjustable overcurrent and short-circuit thresholds. These devices feature an adjustable overvoltage cut-off protection feature. The ideal controllers also feature a SLEEP mode, which enables ultra-low quiescent current consumption (6µA) and simultaneously provides refresh current to the always ON loads when a vehicle is in the parking state. The Texas Instruments LM749x0-Q1 has a maximum voltage rating of 65V.

Features

  • AEC-Q100 qualified for automotive applications
    • Device temperature grade 1 (–40°C to +125°C ambient operating temperature range)
  • Functional Safety-Capable
    • Documentation available to aid functional safety system design
  • 3V to 65V input range
  • Reverse input protection down to –65V
  • Drives external back-to-back N-Channel MOSFETs in common drain configuration
  • Ideal diode operation with 10.5mV A to C forward voltage drop regulation
  • Low reverse detection threshold (–10.5mV) with fast turn-off response (0.5µs)
  • 20mA peak gate (DGATE) turn-on current
  • 2.6A peak DGATE turnoff current
  • Adjustable overcurrent and short circuit protection
  • Analog current monitor output with 10% accuracy (IMON)
  • Adjustable overvoltage and undervoltage protection
  • Low 2.5µA shutdown current (EN=Low)
  • SLEEP mode with 6µA current (EN=High, SLEEP=Low)
  • Meets automotive ISO7637 transient requirements with a suitable TVS diode
  • Available in space-saving 24-Pin VQFN package

Applications

  • Automotive battery protection
    • ADAS domain controller
    • Infotainment and cluster
    • Automotive audio: external amplifier
  • Active ORing for redundant power

Functional Block Diagram

Block Diagram - Texas Instruments LM749x0-Q1/LM749x0H-Q1 Ideal Diode Controllers
Publicado: 2023-08-04 | Actualizado: 2025-11-28