Texas Instruments LM510x 100V MOSFET Drivers

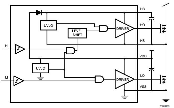
Texas Instruments LM510x 100V MOSFET Drivers are designed to drive both the high-side and the low-side N-Channel MOSFETs in a synchronous buck or a half-bridge configuration. The floating high-side driver can operate with supply voltages up to 100V. The "A" versions provide a full 3A of gate drive while the "B" and "C" versions provide 2A and 1A, respectively. The Texas Instruments LM510x outputs are independently controlled with CMOS input thresholds (LM5100A/B/C) or TTL input thresholds (LM5101A/B/C). An integrated high-voltage diode is provided to charge the high-side gate drive bootstrap capacitor. A robust level shifter operates at high speed while consuming low power and providing clean level transitions from the control logic to the high-side gate driver.

Features

  • Drives both high-side and low-side N-Channel MOSFETs
  • Independent high and low driver logic inputs
  • Bootstrap supply voltage up to 118V DC
  • Fast propagation times (25ns typical)
  • Drives 1000 pF load with 8ns rise and fall times
  • Excellent propagation delay matching (3ns typical)
  • Supply rail under-voltage lockout
  • Low power consumption
  • Pin compatible with HIP2100/HIP2101

Specifications

  • 2 outputs
  • Dual, independent driver configuration
  • 7.5 VCC min. V.
  • 14 VCC max. V.
  • 2A peak output current
  • 10ns rise time
  • 10ns fall time
  • 25ns prop delay
  • SOIC-8 pin/package

Applications

  • Current Fed push-pull converters
  • Half and full-bridge power converters
  • Synchronous buck converters
  • Two switch forward power converters
  • Forward with active clamp converters

Simplified Block Diagram

Block Diagram - Texas Instruments LM510x 100V MOSFET Drivers
Publicado: 2019-08-06 | Actualizado: 2023-10-16