Texas Instruments LM2267x SIMPLE SWITCHER® Regulators

Texas Instruments LM2267x SIMPLE SWITCHER® Step-Down Regulators feature numerous enhancements and improvements to the SIMPLE SWITCHER series, including an input range down to 4.5V. TI LM2267x devices also feature a tighter output accuracy, adjustable switching frequency, a precision enable, and thermally enhanced green packages. These step-down regulators offer adjustable current limit and frequency sync up to 1MHz.

Features

  • Wide Input Voltage Range from 4.5V-42V
  • Load Currents from 0.5A-5A
  • Adjustable and Fixed Output Voltages
  • Adjustable and Fixed Switching Frequencies (up to 1MHz) for optimal size and efficiency
  • External Soft Start
  • Precision Enable
  • Internally compensated voltage mode control minimizes external component count
  • VOUT accurate within 2.0%, worst case
  • Adjustable current limit
  • Frequency Sync up to 1MHz
  • PSOP-8 and TO263-7 THIN packages

Applications

  • Industrial Control
  • Telecom and Datacom Systems
  • Embedded Systems
  • Conversions from Standard 24V, 12V and 5V Input Rails

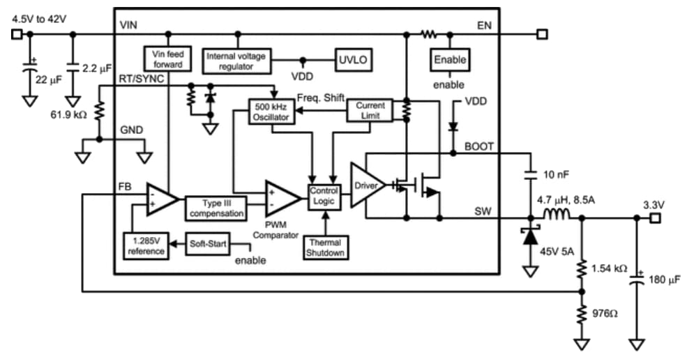
Typical Application

Application Circuit Diagram - Texas Instruments LM2267x SIMPLE SWITCHER® Regulators
Publicado: 2013-09-03 | Actualizado: 2023-05-19