Texas Instruments bq25886 Boost-Mode Battery Charger
Texas Instruments bq25886 Boost-Mode Battery Charger is a highly integrated battery charge management and system PowerPath management IC. This device enables instant power on and provides an accurate termination control device for a 2-cell (2s) Li-Ion and Li-polymer battery. The Texas Instruments bq25886 is a standalone solution with PowerPath and OTG.Features
- High-efficiency 2A, 1.5MHz switch-mode boost charger
- 93.4% Charge efficiency at 5V adapter, 7.6V battery, 1A charge
- Optimized for USB input and 2-cell Li-Ion battery
- Single input to support USB input adapters
- Supports 4.3V to 6.2V input voltage range with a 20V absolute maximum input voltage rating
- Input current limit (500mA to 3.3A) to support USB2.0, USB3.0 standard adapters
- Integrated USB D+/D- auto-detect USB SDP, CDP, DCP, and non-standard adapters
- Standalone function with PowerPath management
- Highest battery discharge efficiency with 17mΩ battery discharge MOSFET
- Narrow VDC (NVDC) PowerPath management
- Instant-on works with no battery or deeply discharged battery
- Ideal diode operation in battery supplement mode
- Adjustable charge voltage with VSET pin supports 8.2V, 8.4V, 8.7V, and 8.8V
- Adjustable charge current with ICHGSET pin supports 100 to 2200mA
- Adjustable input current limit with ILIM pin
- Input Current Optimizer (ICO) to maximize input power without overloading adapters
- High integration includes all MOSFETs, current sensing and loop compensation
- High accuracy
- ±0.5% Charge voltage regulation
- ±5% Charge current regulation
- ±7.5% Input current regulation
- Safety
- Battery temperature sensing in charge
- Thermal regulation and thermal shutdown
Applications
- Wireless speaker
- Smart Speaker
- EPOS Printer
- Portable POS
- IP network camera
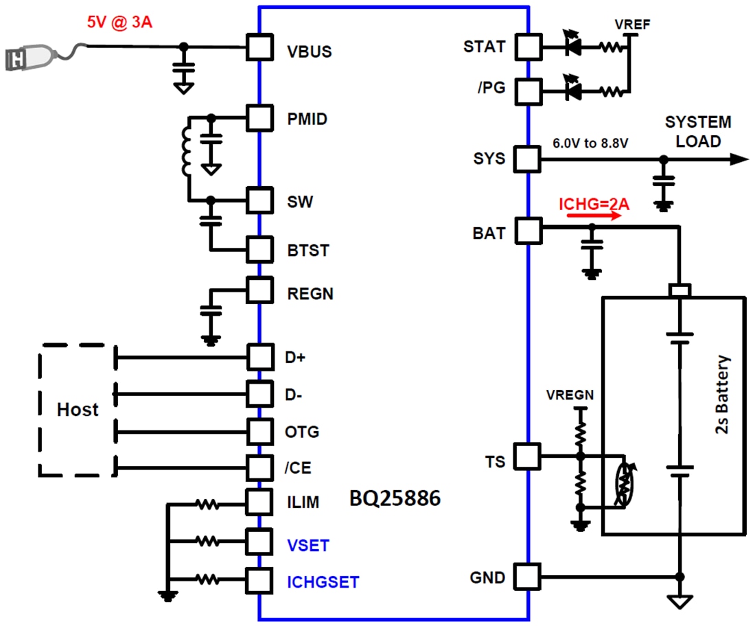
Simplified Schematic
Publicado: 2019-07-22
| Actualizado: 2023-10-03
