Texas Instruments BP-DAC11001EVM BoosterPack™ Plug-in Module
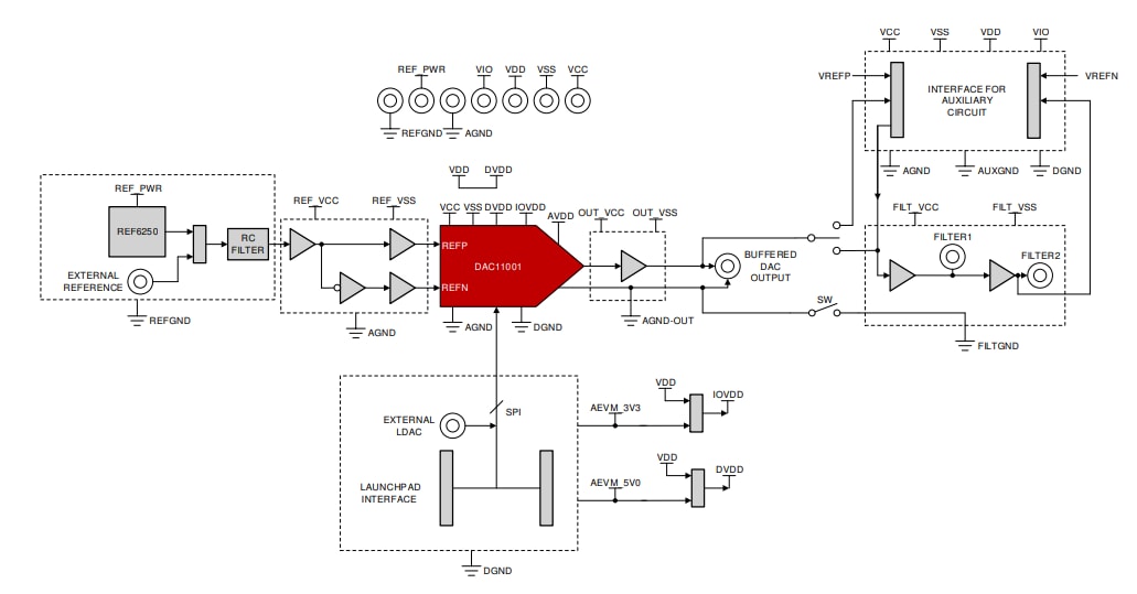
Texas Instruments BP-DAC11001EVM BoosterPack™ Plug-in Module is an easy-to-use platform for evaluating the functionality and performance of the DAC11001A DAC. The DAC11001A is a single-channel, buffered, bipolar-output digital-to-analog converter (DAC) in 20-bit resolution.The Texas Instruments BP-DAC11001EVM Module offers the SPI programming interface through an analog evaluation module (EVM) (MSP-EXP432E401Y MCU LaunchPad™ development kit). The MSP-EXP432E401Y is not included in the BP-DAC11001EVM Kit and must be ordered separately.
Features
- Integral nonlinearity (INL): ±4LSB (max) at ±15V output
- Ensured monotonicity at 20-bit
- Serial peripheral interface (SPI)
Layout
Hardware Block Diagram
Publicado: 2019-12-23
| Actualizado: 2025-05-29
