Texas Instruments AMC-MOD-50A-EVM Evaluation Module

Texas Instruments AMC-MOD-50A-EVM Evaluation Module is developed for ±50A shunt-based current-sensing. The isolated current-sensing evaluation module enables sensing up to ±50A peak current via an external shunt resistor while measuring the isolated output through the isolation barrier of the AMC1306M05. The AMC1306M05 Reinforced Isolated Modulators are delta-sigma (ΔΣ) modulators with the output separated from the input circuitry by a capacitive double isolation barrier. The AMC1306M05 is paired with the Isabellenhütte™ BVN-M-R001 shunt resistor.

The TI AMC-MOD-50A-EVM Evaluation Module features stitching to streamline heat dissipation at large currents and functions within ±1% (typical) accuracy.

Features

  • ±50A isolated current sensing
  • C2000 control card connector for digital evaluation
  • Heat dissipation design up to 180°C at 2 minutes
  • Lugs to connect the EVM to current-carrying leads
  • Test points for easy evaluation
  • Additional shunt resistor footprint for flexible design

Applications

  • Motor drives
  • Power delivery
  • Onboard chargers (OBCs)
  • Traction inverters
  • DC/DC converters
  • Energy storage systems (ESS)
  • EV charging
  • Solar inverters

Kit Contents

  • AMC-MOD-50A-EVM PCB
  • 2x CB70-14-CY terminal 90A lug
  • 2x McMaster-Carr hexnut
  • 2x McMaster-Carr Phillips screw

Layout

Texas Instruments AMC-MOD-50A-EVM Evaluation Module

Analog Input

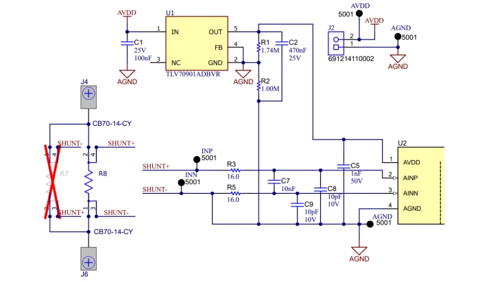
Schematic - Texas Instruments AMC-MOD-50A-EVM Evaluation Module
Publicado: 2025-08-21 | Actualizado: 2025-09-09