STMicroelectronics STEVAL-VP26K03F Evaluation Board

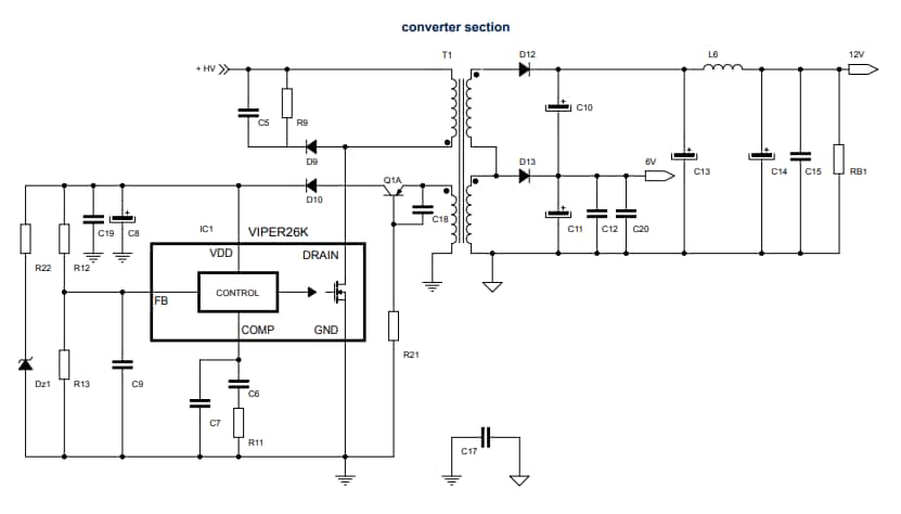
STMicroelectronics STEVAL-VP26K03F Evaluation Board implements a double output isolated flyback with Primary Side Regulation (PSR). This evaluation board is specifically designed to supply smart meter and PLC systems. The STEVAL-VP26K03F evaluation board is developed using the VIPER267KDTR offline high-voltage converter. The VIPER267KDTR converter features a 1050V avalanche-rugged power section, PWM operation at 60kHz with frequency jittering for lower EMI and on-board soft-start. This VIPER267KDTR converter supports isolated flyback with an optocoupler, primary-side regulation, and non-isolated flyback with resistive feedback, buck, and buck boost. The STEVAL-VP26K03F evaluation board allows the extension of the input voltage range and reduces the size of the DRAIN snubber circuit.

Features

  • Incorporates a double output isolated flyback with PSR
  • Embedded HV startup and sense-FET
  • Current mode PWM controller
  • Employs VIPER267KDTR offline high-voltage converter
  • Designed to supply smart meter and PLC systems
  • Safe auto-restart after a fault condition
  • Hysteretic thermal shutdown
  • Built-in soft-start for improved system reliability

Applications

  • SMPS for energy metering
  • Auxiliary power supplies for 3-phase input industrial systems
  • LED lighting
  • Air conditioning

Specifications

  • Double output voltage
    • 12V at 0.7Arms (1A peak)
    • 6V at 200mA
  • 85VAC to 498VAC extended AC mains input voltage range
  • EMC with EN55022, EN61000, EN61000-4-4, EN61000-4-5, and EN61000-4-6
  • WEEE and RoHS compliant

Schematic Diagram

Publicado: 2019-10-21 | Actualizado: 2024-02-19