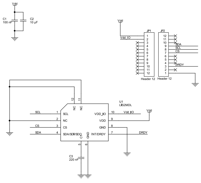
STMicroelectronics STEVAL-MKI181V1 LIS2MDL Adapter Board
STMicroelectronics STEVAL-MKI181V1 adapter board is designed to evaluate microelectromechanical system (MEMS) devices in the LIS2MDL product family. The adapter board provides complete LIS2MDL pinout and can be used with the decoupling capacitors present on the VDD power supply line. This STEVAL-MKI181V1 adapter board is fully compatible with STEVAL-MKI109V3 and STEVAL-MKI109V2 motherboards and can be plugged into a standard DIL24 socket. The adapter board offers users the option to use their own application for direct device evaluation and fast system prototyping.Features
- Complete LIS2MDL pinout for a standard DIL24 socket
- Fully compatible with STEVAL-MKI109V2 and STEVAL-MKI109V3 motherboards
- RoHS compliant
STEVAL-MKI181V1 Circuit Schematic
Publicado: 2017-11-02
| Actualizado: 2022-06-20
