STMicroelectronics STEVAL-L7983ADJ Evaluation Boards

STMicroelectronics STEVAL-L7983ADJ Evaluation Boards are 0.3A step-down DC/DC converters based on the L7983PUR regulator with a 12V set output voltage. These boards feature dynamic low consumption mode to low noise mode selection and internal soft-start. The soft start time is internally fixed, and the output voltage supervisor manages the reset phase for any digital load (MCU and FPGA). The STEVAL-L7983ADJ evaluation boards offer an internal compensation network that features high noise immunity, a simple design, and component cost savings. The RST open collector output can also implement output voltage sequencing during the power-up phase. The STMicroelectronics STEVAL-L7983ADJ evaluation boards are RoHS compliant and are ideally used in buck converters.

Features

  • Dynamic low consumption mode to low noise mode selection
  • Internal soft-start
  • Synchronization to an external clock
  • Internal compensation network
  • Auto recovery overcurrent, overvoltage, and thermal protection
  • RoHS and China RoHS compliant
  • WEEE compliant (2012/19/UE RAEE II)

Applications

  • Designed for 12V, 24V, and 48V buses
  • Battery-powered applications
  • Decentralized intelligent nodes
  • Fail-safe systems
  • Sensors and low noise applications (LNM)

Specifications

  • 300mA maximum DC output current
  • 1MHz selected switching frequency
  • 0.3A input current
  • Operating input voltage range:
    • L7983PUR: 12V to 60V
    • L7983PU33R: 3.5V to 60V
    • L7983PU50R: 5V to 60V

Videos

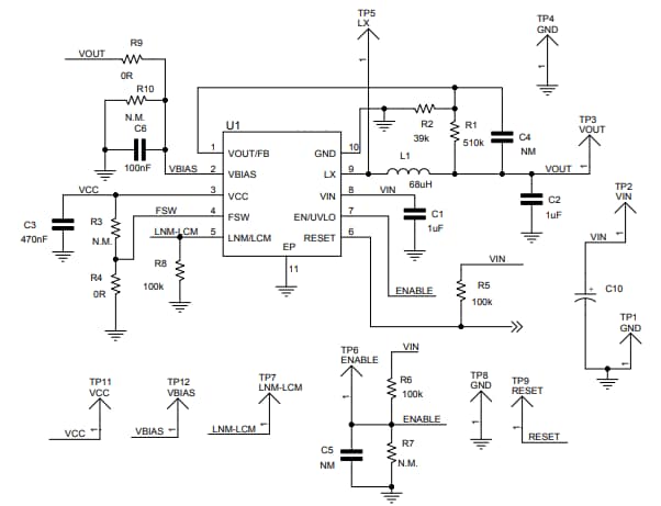
Schematic Diagram

Schematic - STMicroelectronics STEVAL-L7983ADJ Evaluation Boards
Publicado: 2020-12-30 | Actualizado: 2025-01-09