STMicroelectronics STEVAL-A6986IV1 Iso-Buck Converter Eval Board
STMicroelectronics STEVAL-A6986IV1 Iso-Buck Converter Evaluation Board is configured to evaluate the operation of the A6986I automotive 38V, 5W synchronous iso-buck converter for isolated applications. The STEVAL-A6986IV1 Board's primary output voltage can be accurately adjusted, whereas a transformer generates the isolated secondary output. No optocoupler is required. The primary sink capability (Typ. 1.9A) allows a proper energy transfer to the secondary side and enables a tracked soft-start of the secondary output.The STM STEVAL-A6986IV1 Iso-Buck Converter Evaluation Board generates two isolated voltages (positive around 18V and negative between 4V and 5V), especially suitable for supplying IGBT/SiC MOSFET gate driver. A simple bypass enables the supply of a single isolated voltage.
Features
- AEC-Q100 qualified
- -40°C to 135°C for Tj operating temperature range
- Designed for iso-buck topology
- 4V to 38V operating input voltage
- Primary output voltage regulation
- No optocoupler required
- 1.9A typical sink peak primary current capability
- Peak current mode architecture in forced PWM operation
- 300ns blanking time
- 8µA IQ-SHTDWN
- Adjustable fSW and synchronization
- Embedded primary output voltage supervisor
- Adjustable soft-start time
- Internal primary current limiting
- Overvoltage protection
- RDS(on) HS = 180mΩ, RDS(on) LS = 150mΩ
- Thermal shutdown
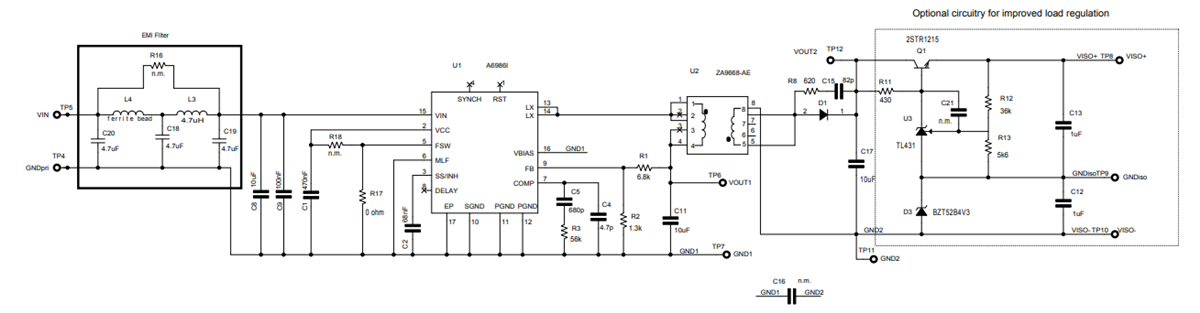
Schematic
Publicado: 2021-05-03
| Actualizado: 2024-05-22
