STMicroelectronics ISM330DHCX iNEMO Inertial SiP Module
STMicroelectronics ISM330DHCX iNEMO Inertial System-in-Package (SiP) Module features a high-performance 3D digital accelerometer and a 3D digital gyroscope for the Industrial Internet of Things (IIoT) and Industry 4.0 applications. The sensing elements of the accelerometer and gyroscope are implemented on the same silicon die, ensuring superior stability and robustness. The ISM330DHCX has a full-scale acceleration range of ±2g to ±16g and a wide angular rate range of ±125dps to ±4000dps, allowing usage in a broad range of applications. The ISM330DHCX Module integrates a full set of embedded functions and interrupts, including tilt detection, free-fall, wakeup, 6D/4D orientation, click, and double click. An integrated pedometer, with step detection and counter, is included for healthcare applications. STMicroelectronics ISM330DHCX iNEMO Inertial SiP Module is offered in a 14-lead plastic land grid array (LGA) ECOPACK® package and is RoHS compliant.
Features
- 3D accelerometer with selectable ±2g, ±4g, ±8g, and ±16g full scale
- 3D gyroscope with extended selectable ±125dps, ±250dps, ±500 dps, ±1000dps, ±2000dps, and ±4000dps full scale
- -40°C to +105°C operating temperature range
- Embedded compensation for high stability over temperature
- SPI/I2C serial interface
- Auxiliary SPI serial interface for data output of gyroscope and accelerometer (OIS And other stabilization applications)
- Six-channel synchronized output
- Sensor hub feature to efficiently collect data from additional external sensors
- Embedded smart FIFO up to 9Kbytes
- Programmable finite state machine to process data from accelerometer, gyroscope, and external sensors
- Machine learning core
- Smart embedded functions and interrupts: Tilt Detection, Free-Fall, Wakeup, 6D/4D Orientation, Click, and Double-Click
- Embedded pedometer, step detector, and counter for healthcare applications
- 1.71V to 3.6V analog supply voltage
- Embedded temperature sensor
- Embedded self-test both for gyroscope and accelerometer
- High shock survivability
- 2.5mm x 3mm x 0.83mm LGA-14 package
- ECOPACK, RoHS, and Green compliant
Applications
- Industrial IoT and connected devices
- Healthcare
- Optical image and lens stabilization
- Robotics, drones, and industrial automation
- Navigation systems and telematics
- Vibration monitoring and compensation
Videos
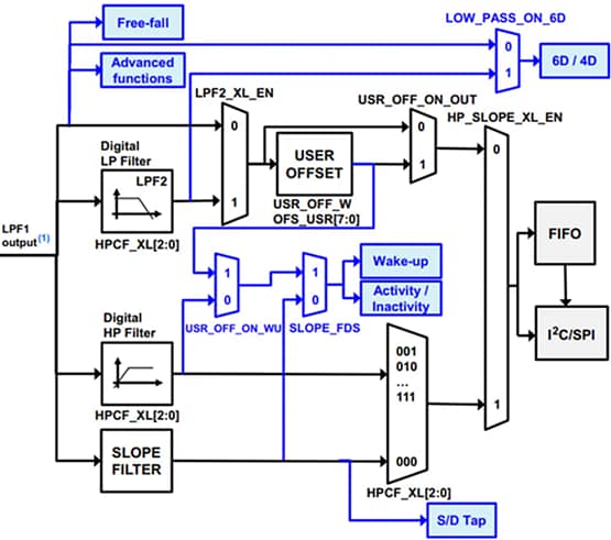
Filter Block Diagram
Accelerometer Block Diagram
Gyroscope Block Diagram
Content Stream
eBook
