Skyworks Solutions Inc. SKY66113-11EK1 Evaluation Board
Skyworks Solutions SKY66113-11EK1 Evaluation Board appraises a high-performance, long-range, low-power, fully-integrated SKY66113-11 RF FEM. The applications include BLUETOOTH® Low Energy/Bluetooth Smart, 802.15.4, Thread, and ZigBee® applications. The SKY66113-11EK1 Board features the operating supply voltage of 3V.Features
- Evaluates a high-performance, long-range, and fully integrated SKY66113-11 RF FEM
- 3V operating supply voltage
- BLUETOOTH® Low Energy/Bluetooth Smart, 802.15.4, Thread, and ZigBee® applications
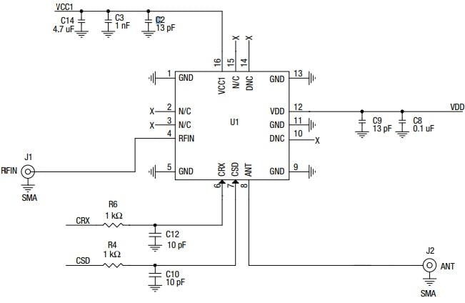
Schematic Diagram
Publicado: 2017-06-02
| Actualizado: 2022-03-29
