Renesas Electronics RAA489400 Type-C Port Controllers

Renesas Electronics RAA489400 Type-C™ Port Controllers (TCPCs) support USB-PD VBUS power up to 48V/5A. These modules incorporate protection mechanisms against overcharging, overheating, and voltage anomalies, thereby enhancing the safety and longevity of both the battery and the device. When used with the Renesas RAA489118 Buck-Boost Battery Charger, the controllers enable bidirectional power transfer between the source and the load, and vice versa. The RAA489400 TCPCs are ideal for battery-powered mobile devices, robots, drones, power tools, home appliances, tablets, desktop PCs, and general-purpose applications with high power up to 240W.

Features

  • Supports TCPC interface (TCPCi) revision 2.0 with extended power range (EPR)
    • Supports USB Power Delivery (USB PD) revision 3.1 (Certified Silicon TID: 10147)
    • Supports USB Type-C release 2.1
    • 60V CC1/CC2 absolute maximum rating
    • Dead battery Rd support
    • SMBus/I2C secondary target with ALERT# for USB Type-C port manager (TCPM)
  • Integrated VCONN MUX
    • 500mΩ RDS(on) for 5V VCONN power
    • VCONN OCP/OVP/UVP/OTP/RVP protection
    • Overcurrent threshold: 600mA (default), 400mA (option) and 800mA (option)
  • 48V tolerance for VBUS based on USB PD revision 3.1 EPR
  • VBUS source power path gate driver with external NFET
  • VBUS sink power path gate driver with external NFET
  • OCP# fault signal output
  • Sink Fast Role Swap (FRS) support
  • 4-channel GPIO (such as VBUS source gate enable control, VBUS sink gate enable control with VBUS power switch, overcurrent input from external power switch)
  • PROCHOT# output to notify VBUS source adapter disconnection and FRS event
  • Internal sink path discharge
  • Integrated 3.3V LDO for TCPM power supply in dead battery case
  • ADC for VBUS voltage and current measurement
  • VSYS33 (main power): 3.3V typical
  • 32-pin FCQFN 3mm x 5mm package

Applications

  • General-purpose application with high power up to 240W
  • Battery-powered mobile devices
  • Electric bikes, robots, and drones
  • Power tools and battery packs
  • Home appliances such as vacuum cleaners
  • Notebooks, tablets, power banks, and desktop PCs

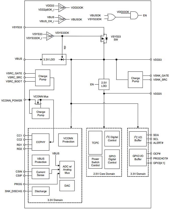
Block Diagram

Block Diagram - Renesas Electronics RAA489400 Type-C Port Controllers
Publicado: 2024-11-20 | Actualizado: 2026-01-09