ROHM Semiconductor BM6337x/BM6357x IGBT Intelligent Power Modules

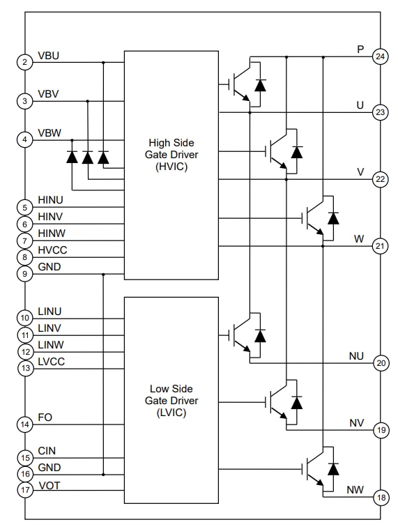
ROHM Semiconductor BM6337x/BM6357x IGBT Intelligent Power Modules (IPMs) are composed of gate drivers, bootstrap diodes, IGBTs, and flywheel diodes. These 600V IPMs have a collector current of 10A up to 30A. ROHM Semiconductor BM6337x/BM6357x devices are ideal for AC100 to 240Vrms (DC Voltage: Less Than 400V) class motor control applications, and other applications like compressor motor control for air conditioners, washing machines, or refrigerators.

Features

  • 3phase DC/AC inverter
  • 600V/30A
  • Low side IGBT open emitter
  • Built-in bootstrap diode
  • High side IGBT gate driver (HVIC): SOI (silicon on insulator) process, drive circuit, high voltage level shifting, current limit for bootstrap diode, control supply under-voltage locked out (UVLO)
  • Low side IGBT gate driver (LVIC): drive circuit, short circuit current protection (SCP), control supply under voltage locked out (UVLO), thermal shutdown (TSD), temperature output by analog signal (VOT)
  • Fault signal (LVIC) corresponding to SCP (Low Side IGBT), TSD, UVLO fault
  • Input interface 3.3V, 5V line
  • UL recognized: UL1557 file E468261

Applications

  • AC100 to 240Vrms (DC Voltage: Less Than 400V) class motor control
  • Compressor motor control for air conditioner, washing machine, refrigerator

Block Diagram

Block Diagram - ROHM Semiconductor BM6337x/BM6357x IGBT Intelligent Power Modules
Publicado: 2020-12-15 | Actualizado: 2024-10-31