ROHM Semiconductor BM62300MUV 3-Phase Brushless Motor Pre-Driver

ROHM Semiconductor BM62300MUV 3-Phase Brushless Motor Pre-Driver supports 24V power supply controlling the motor driver constructed in external power transistor. The BM62300MUV Pre-Driver detects the rotor position on three hall sensors. Furthermore, the ROHM BM62300MUV Pre-Driver provides a silent operation and low vibration implemented by making the output current a sin waveform.

Features

  • Supports external power transistor (Nch+Nch)
  • Built-in boost voltage circuit
  • 3 Hall sine wave 180 degrees electric drive
  • Automatic lead angle settings
  • Speed control on PWM input
  • Soft-start function
  • Number of pole selection
  • Current limit function
  • Built-in power save function
  • Direction of rotation settings
  • Short break limitation
  • Built-in several protection functions (High-speed rotation protection, low-speed rotation protection, over-voltage protection (OVLO), under-voltage lock-out (UVLO), thermal shutdown (TSD))

Applications

  • Fan motor
  • Motor for pump
  • Ceiling fan
  • Other general consumer equipment

Specifications

  • Input voltage range 8V to 28V
  • VCC + 7.5V (Typ) External power transistor upper gate drive voltage
  • 9.0V(Typ) External power transistor lower gate drive voltage
  • 40kHz (Typ) Switching frequency
  • 0.6mA (Typ) Standby current
  • -25°C to +85°C Operating temperature range

Typical Application Circuit

ROHM Semiconductor BM62300MUV 3-Phase Brushless Motor Pre-Driver

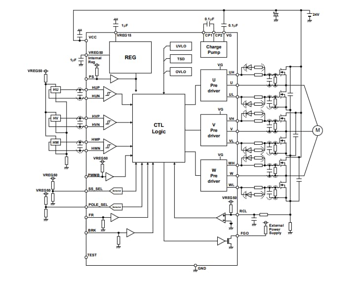
Block Diagram

Block Diagram - ROHM Semiconductor BM62300MUV 3-Phase Brushless Motor Pre-Driver
Publicado: 2021-09-15 | Actualizado: 2022-03-11