ROHM Semiconductor BD9P233MUF-CE2 Automotive DC/DC Converter

ROHM Semiconductor BD9P233MUF-CE2 Automotive DC/DC Converter offers an ultra-low quiescent operating current and implements a 3.3V output. The BD9P233MUF-CE2 Single Synchronous, Quiescent Operating Current, Buck DC/DC Converter has many protection features, including thermal shutdown, input under-voltage lockout, over-current, and output over-voltage protection.

The ROHM BD9P233MUF-CE2 provides an LLM (Light Load Mode) control that ensures an ultra-low quiescent current and high efficiency at a light load situation. The LLM also allows high load situations while maintaining a regulated output voltage.

Features

  • Nano pulse control™
  • AEC-Q100 Qualified
  • Low dropout of 100% ON duty cycle
  • Light load mode (LLM)
  • Spread spectrum function
  • Adjustable frequency
  • Synchronization by external clock
  • Thermal shutdown protection
  • Input under voltage lockout protection
  • Over current protection
  • Output over voltage protection
  • Power good output
  • 5.0mm x 5.0mm x 1.0mm VQFN32FAV050 Package

Applications

  • Automotive battery powered supplies (cluster panel, car infotainment)
  • Industrial/consumer supplies

Specifications

  • 3.0V to 36V Input voltage range (initial startup is 3.6V or more)
  • 3.3V Output voltage
  • 200kHz to 2.4MHz Switching frequency
  • 2A (max) Output current
  • 10μA (max) (+25°C) Shutdown circuit current
  • 26μA (typ) (+25°C) Quiescent operating current
  • -40°C to +125°C Operating temperature range

Typical Application Circuit

Application Circuit Diagram - ROHM Semiconductor BD9P233MUF-CE2 Automotive DC/DC Converter

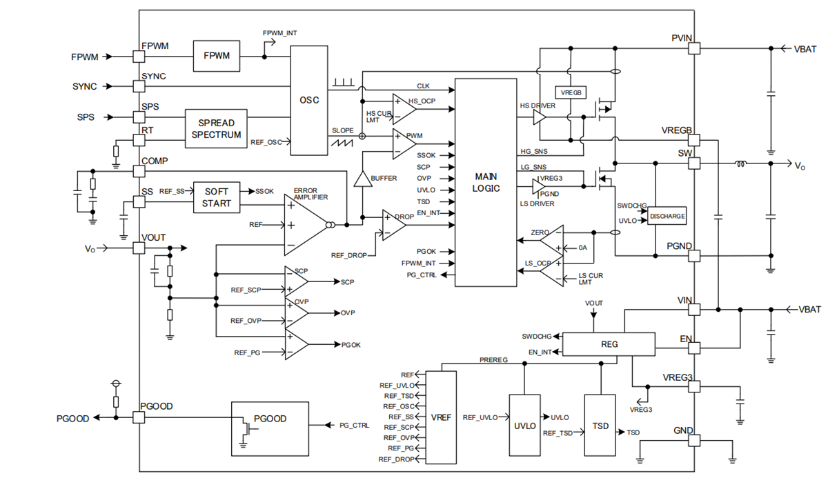
Block Diagram

Block Diagram - ROHM Semiconductor BD9P233MUF-CE2 Automotive DC/DC Converter
Publicado: 2020-10-08 | Actualizado: 2024-10-22