ROHM Semiconductor BD9G341AEFJ Buck Converter Integrated FET

ROHM Semiconductor BD9G341AEFJ Buck Converter Integrated FET is a buck switching regulator with integrated 150mΩ power MOSFET. The operating frequency can be programmed from 50kHz to 750kHz. The current mode architecture offers a fast transient response and a simple phase compensation setup. Other protection features are included such as overcurrent protection (OCP), thermal shutdown (TSD), and undervoltage lockout (UVLO). The undervoltage lockout and hysteresis can be set by an external resistor. Typical applications for ROHM Semiconductor BD9G341AEFJ Buck Converter Integrated FET include industrial distributed power and battery-powered equipment.

Features

  • Wide 12V to 76V input voltage range
  • Integrated 80V/3.5A/150mΩ NchFET
  • Current mode
  • Variable frequency from 50kHz to 750kHz
  • Accurate reference voltage.( 1V ±1.5 %)
  • Precision ENUVLO threshold (±3%)
  • Soft-start function
  • 0uA standby current
  • OCP, UVLO, TSD, overvoltage protection (OVP)
  • Thermally enhanced HTSOP-J8 package

Applications

  • Industrial distributed power
  • Battery-powered equipment

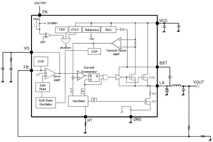
Block Diagram

ROHM Semiconductor BD9G341AEFJ Buck Converter Integrated FET

Videos

Publicado: 2015-08-18 | Actualizado: 2022-03-11