Renesas Electronics ISL81806EVAL1Z Dual-Phase Evaluation Board

Renesas Electronics ISL81806EVAL1Z Dual-Phase Evaluation Board features the ISL81806, an 80V high voltage dual synchronous buck controller optimized for E-mode GaN FETs. The controller is supplied with external soft-start, independent enable functions, and UV/OV/OC/OT protection. A programmable switching frequency ranging from 100kHz to 2MHz helps to optimize the inductor size while the strong gate driver delivers up to 20A for the buck output. The ISL81806EVAL1Z dual-phase evaluation board is designed for high-current applications. The FETs and the inductor selected limit the current rating of the ISL81806EVAL1Z.

Features

  • Wide 18V to 80V input range
  • High light-load efficiency in pulse-skipping DEM operation
  • Programmable soft-start
  • Optional DEM/PWM operation
  • Optional CC/HICCUP OCP protection
  • Supports pre-bias output with soft-start
  • PGOOD indicator
  • OVP, OTP, and UVP protection
  • Back-biased from output to improve efficiency

Applications

  • Telecommunications
  • Server and data centers
  • Automotive electronics
  • Industrial equipment
  • Power systems

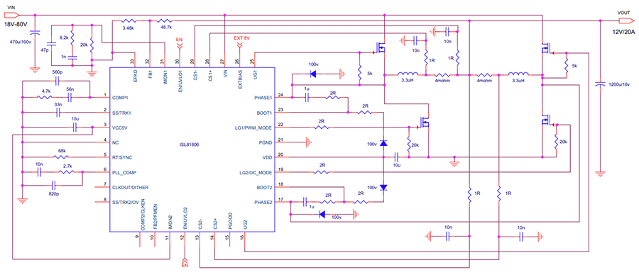
Block Diagram

Block Diagram - Renesas Electronics ISL81806EVAL1Z Dual-Phase Evaluation Board
Publicado: 2023-12-12 | Actualizado: 2023-12-21