RECOM Power RPX-2.5-EVM-1 Evaluation Module
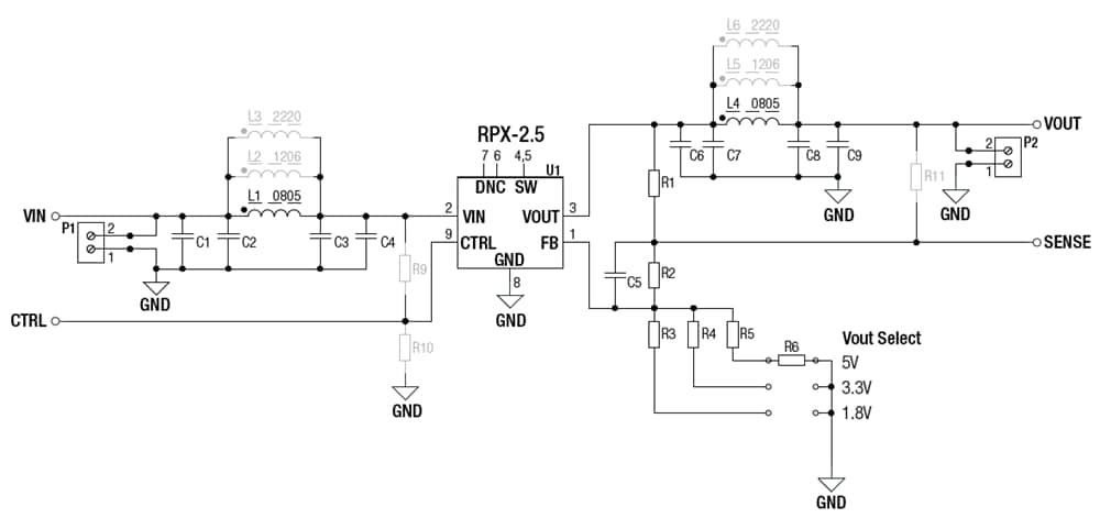
RECOM Power RPX-2.5-EVM-1 Evaluation Module generates a constant output voltage selectable from 1.8V, 3.3V, or 5V from a DC input in the range of 4.5V to 28V (6V to 28V for the 5V output). This RECOM Power eval module has a maximum continuous output current of 2.5A. Users can readily evaluate all functions of the RPX-2.5, such as output voltage selection, control, and output sense. RPX-2.5-EVM-1 also lets the user evaluate the behavior in overload or over-temperature before it is designed in. This evaluation board also contains the filter components to meet EMC Class B levels. Alternate component positions are included to allow experimentation to optimize the EMC performance depending on operating conditions and budget.Features
- Evaluation platform for RPX-2.5 buck regulator module
- Evaluates output voltage selection, control, and sensing functions
- Includes thermal design considerations
- EMI Class B filter
Specifications
- 2.5A output current
- 1.8VDC, 3.3VDC, or 5VDC output voltage
- 4.5VDC to 28VDC or 6VDC to 28VDC input voltage range
Component Placement
Schematic
Publicado: 2019-10-09
| Actualizado: 2023-11-13
