Qorvo QPL1163EVB Evaluation Boards

Qorvo QPL1163EVB Evaluation Boards evaluates the performance of the QPL1163 GaAs pHEMT 75Ohm differential amplifier IC. The Qorvo QPL1163EVB provides a convenient platform to test and optimize the performance of the QPL1163 in real-world scenarios. The board is an essential tool to harness the full potential of the QPL1163 amplifier IC.

Features

  • Convenient platform for evaluating and testing the QPL1163
  • 5-1218MHz operating bandwidth
  • 19dB of gain
  • Differential push-pull topology
  • Essential tool for optimizing system performance
  • User-friendly design and interface
  • Onboard power supply and signal routing
  • Compact and portable form factor

Applications

  • DOCSIS downstream and upstream
  • Low-noise balanced amplification
  • Wireless communications systems
  • CATV network infrastructure
  • Broadband data transmission
  • Fiber optic systems
  • Test and measurement equipment
  • Semiconductor testing and characterization
  • Radiofrequency (RF) and microwave systems
  • Professional audio and video applications
  • Scientific research and experimentation
  • Aerospace and defense systems

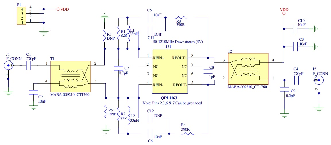
Schematic

Schematic - Qorvo QPL1163EVB Evaluation Boards
Publicado: 2023-02-01 | Actualizado: 2023-08-02