Términos internacionales de comercio (Incoterms):DDP Todos los precios incluyen los costos de aranceles y aduana para los métodos de envío seleccionados.
Confirme su elección de moneda:
Dólares estadounidenses Envío gratuito en la mayoría de los pedidos superiores a $100 (USD).
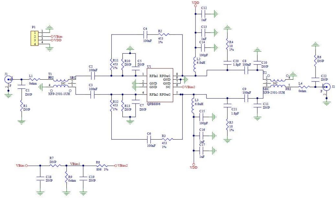
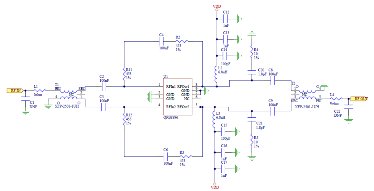
Qorvo QPB8896PCK-1 RF Development Tool is designed to evaluate QPB8896 RF amplifiers. Qorvo QPB8896PCK-1 RF Development Tool operates at 5MHz to 300MHz frequency range.
Evaluation Board Schematic
Typical Applications Schematic
Associated Product
Qorvo QPB8896 Amplifier ICs
25dB balanced return path amplifiers capable of supporting FDx and DOCSIS 3.1 applications.