onsemi NCP81295 Hot-Swap Voltage Controller

onsemi NCP81295 Hot-Swap Voltage Controller is a 50A electronically re-settable in-line fuse for use in 12V and 50A high current applications. This hot-swap voltage controller offers a very low 0.65mΩ integrated MOSFET to reduce solution size and minimize power loss. The NCP81295 host-swap controller also integrates a highly accurate current sensor for monitoring and overload protection. Features include current limit after a delay, fast short-circuit protection, over-temperature shutdown, and excessive soft-start duration. This hot-swap voltage controller is suitable for servers, storage, and base stations.

Features

  • Latch off for the following protection features:
    • Current-limit after delay
    • Fast short-circuit protection
    • Over-temperature shutdown
    • Excessive soft-start duration
  • Power features:
    • 0.65mΩ no RSENSE required
    • 4.5VIN to 18VIN input voltage range
    • Co-packaged power switch, hot-swap controller, and current sense
    • Up to 60A peak current output and 50A continuous
  • Control features:
    • Enable input
    • Optional enable-controlled output pulldown when disabled
    • Programmable soft-start
    • Programmable multi-level current limit
  • Reporting features:
    • Accurate analog load current monitor
    • Programmable over-current alert output
    • Analog temperature output
    • Status fault OK output
  • Other features:
    • Can be paralleled for higher current applications
    • Built-in insertion delay for hot-swap applications
    • Internal switch fault diagnostics
    • A low-power auxiliary output voltage

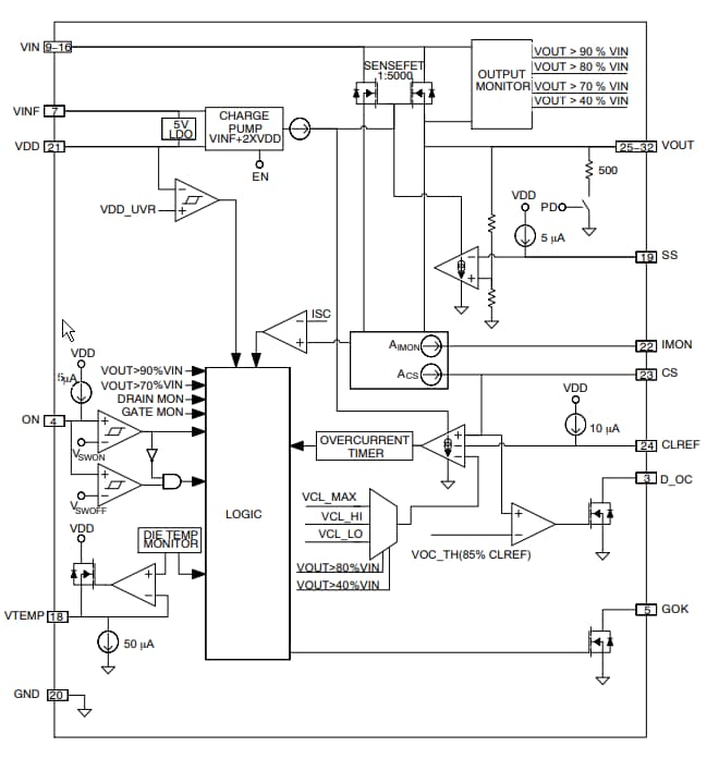
NCP81295 Controller Block Diagram

Block Diagram - onsemi NCP81295 Hot-Swap Voltage Controller

NCP81295 Typical Application Diagram

Application Circuit Diagram - onsemi NCP81295 Hot-Swap Voltage Controller
Publicado: 2018-06-20 | Actualizado: 2022-10-25