onsemi NCP3296 Stackable Synchronous Buck Regulator
onsemi NCP3296 Stackable Synchronous Buck Regulator that operates at 3V to 18V input voltage range and supports up to 40A continuous load current. This NCP3296 buck regulator utilizes fixed-frequency current-mode control to provide accurate voltage regulation and fast transient response. The stackable buck regulator achieves higher output by 2, 3, or 4 parallel NCP3296 devices operating as an interleaved multi-phase buck regulator. This buck regulator incorporates under-voltage and over-voltage protection and operates at 150°C junction temperature. Typical applications include telecom digital baseband and radio units, routers and switches, high-density power solutions, DC/DC modules, servers, desktop computers, notebooks, and gaming.Features
- 3VIN to 18VIN input voltage range
- 0.5VOUT to 5.5VOUT output voltage range
- 40A continuous output current
- Programmable fixed frequency current mode control
- Integrated 5V Low Dropout (LDO) or external supply
- Enable with programmable VIN Under Voltage Lock Out (UVLO)
- Programmable boot-up voltage and soft start
- Pre-bias start-up
- Programmable current limit
- Power good indicator
- Selectable protection mode (latch-off or hiccup)
- Under-voltage and over-voltage protection
- Output discharge in shutdown
- 150°C operating junction temperature
Applications
- Telecom digital baseband and radio unit
- Routers and switches
- Server, desktop computers, notebooks, and gaming
- High-density power solutions
- DC/DC modules
- General purpose POL regulator
Application Circuit for Single Input Supply (LDO Enabled)
Application Circuit with External 5V VCC Supply (LDO Disabled)
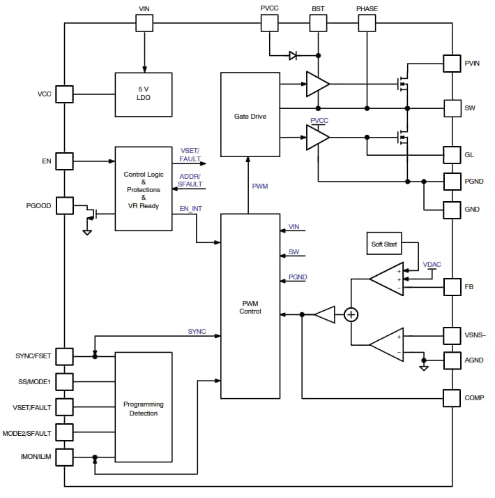
Block Diagram
Publicado: 2023-11-23
| Actualizado: 2023-12-12
