onsemi NCP13992 AC-DC Converters
onsemi NCP13992 AC-DC Converters are high-performance current mode resonant controllers with integrated high-voltage drivers. These AC-DC converters offer a built-in brown-out input function to ease the implementation of the controller in all applications. The NCP13992 controllers provide protection features such as overload protection, over-current protection to prevent hard switching cycles, brown-out detection, open optocoupler detection, and automatic dead-time adjust. Typical applications include adapters and offline battery chargers, flat panel display power converters, computing power supplies, industrial, and medical power sources.Features
- High-frequency operation from 20kHz up to 750kHz
- Current mode control scheme
- Automatic dead-time with maximum dead-time clamp
- Dedicated startup sequence for fast resonant tank stabilization
- Light load operation mode for improved efficiency
- Quiet skip operation mode for minimizing transformer acoustic noise
- Latched or auto-recovery overload protection
- Latched or auto-recovery output short circuit protection
- Latched input for severe fault condition options:
- Over-Voltage Protection (OVP)
- Over-Temperature Protection (OTP)
- Out-of-resonance switching protection
- Open feedback loop protection
- Precise brown-out protection
- PFC stage operation control according to load conditions
- Startup current source with extremely low leakage current
- Dynamic Self-Supply (DSS) operation in off−mode or fault modes
- Pin to adjacent pin / open pin fail safe
- Pb-free devices
Applications
- Adapters and offline battery chargers
- Flat panel display power converters
- Computing power supplies
- Industrial and medical power sources
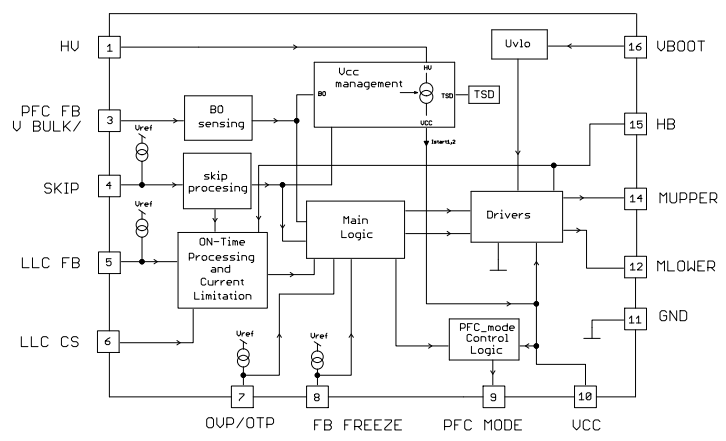
NCP13992 Converter Internal Circuit Architecture
Publicado: 2018-06-21
| Actualizado: 2024-03-20
