onsemi FAN6500xx Switching Controllers
onsemi FAN6500xx Switching Controllers are wide input voltage highly efficient synchronous buck regulators with integrated high-side and low-side power MOSFETs. These controllers incorporate a fixed frequency voltage mode PWM controller with 4.5V-65V wide voltage range and can handle continuous currents up to 6A, 8A, and 10A. The FAN6500xx controllers include a 0.67% accurate reference voltage to achieve tight regulation. The controller switching frequency can be configured between 100kHz to 1MHz.
The FAN6500xx controllers use onsemi’s high-performance PowerTrench® MOSFETs that reduce ringing in switching applications. These controllers offer protection features like overcurrent protection, thermal shutdown, under-voltage lockout, overvoltage protection, under-voltage protection, and short-circuit protection. Typical applications include high-voltage POL modules, telecommunications, networking, and industrial equipment.
Features
- 4.5V to 65V wide input voltage range
- 6A, 8A, and 10A continuous output current
- Fixed frequency voltage mode PWM control with input voltage feed-forward
- 0.6V reference voltage with 0.67% accuracy
- 100kHz to 1MHz adjustable switching frequency
- Dual Low-Dropout (LDOs) for single supply operation and to reduce power loss
- External compensation for a wide operation range
- Adjustable soft-start and pre-bias startup
- Enable function with an adjustable input voltage and Under-Voltage Lock-Out (UVLO)
- Power good indicator
- Protection features:
- Overcurrent protection
- Thermal shutdown
- Overvoltage protection
- Under voltage protection
- Short-circuit protection
- High-performance low profile 6mm x 6mm PQFN package
- Pb-free and RoHS compliant
Applications
- High voltage POL module
- Telecommunications:
- Base station power supplies
- Networking:
- Computing, battery management systems, and USB-PD
- Industrial equipment:
- Automation, power tools, and slot machines
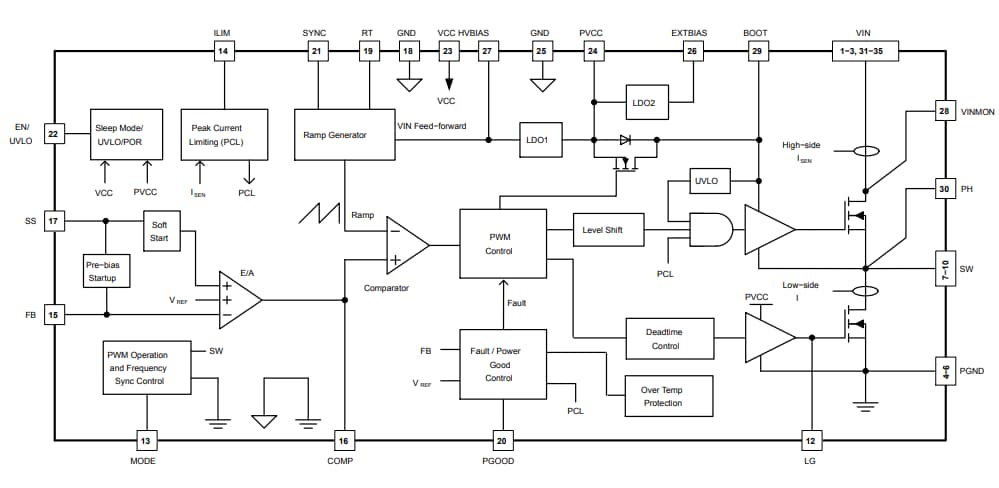
FAN6500xx Controllers Block Diagram
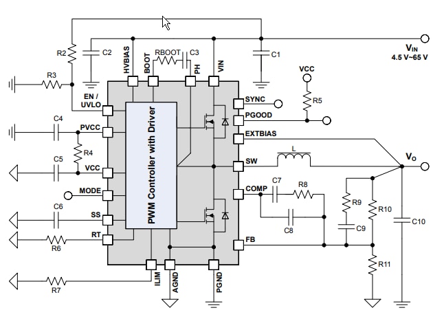
FAN6500xx Controllers Application Circuit
| N.º de artículo | Hoja de datos | Descripción | Corriente de salida | Frecuencia de conmutación |
|---|---|---|---|---|
| FAN65004B | ![]() |
Controladores de conmutación WIDE VIN 6A 70V BUCK | 6 A | 100 kHz to 1 MHz |
| FAN65008B | ![]() |
Controladores de conmutación WIDE VIN 8A 70V BUCK | 10 A | 100 kHz to 1 MHz |
| FAN65005A | ![]() |
Controladores de conmutación WIDE VIN 8A 70V BUCK | 8 A | 100 kHz to 1 MHz |

