onsemi NCV7329 Stand-alone LIN Transceiver
onsemi NCV7329 Stand-alone Local Interconnect Network (LIN) Transceiver is a full-featured LIN transceiver designed to interface between a LIN protocol controller and the physical bus. The LIN bus is designed to communicate low-rate data from control devices like door locks, mirrors, car seats, and sunroofs at the lowest possible cost. This bus also eliminates wiring and is implemented using a single wire in each node. onsemi NCV7329 LIN Transceiver features the TxD timeout function and integrated slope control.Features
- Fully-featured LIN transceiver
- 42V bus voltage
- 1kbps to 20kbps transmission rate
- TxD timeout function
- Integrated slope control
- Protection
- Thermal shutdown
- Undervoltage protection
- Bus pins protected against transients in an automotive environment
- Modes
- Normal mode - LIN transceiver enabled, and communication via the bus is possible
- Sleep mode - LIN transceiver disabled, and the consumption from VBB is minimized
- Standby mode - transition mode reached after the wake-up event on the LIN bus
- Pin-compatible subset with the NCV7321 transceiver
- K-line compatible
- AEC-Q100 qualified and PPAP capable
Additional Resource
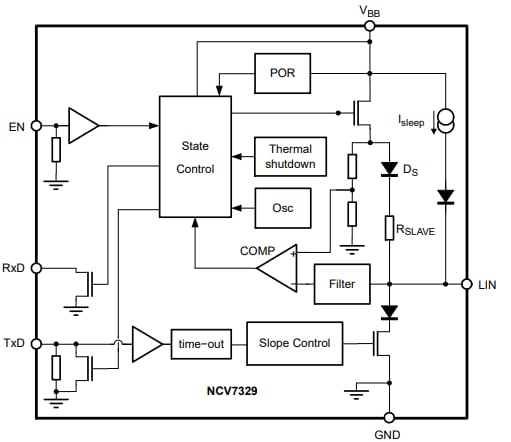
Block Diagram
Application Circuit Diagram
Publicado: 2020-06-08
| Actualizado: 2024-05-23
