Términos internacionales de comercio (Incoterms):DDP Todos los precios incluyen los costos de aranceles y aduana para los métodos de envío seleccionados.
Confirme su elección de moneda:
Dólares estadounidenses Envío gratuito en la mayoría de los pedidos superiores a $100 (USD).
ON Semiconductor FAN6756/FAN6757 mWSaver™
PWM Controller
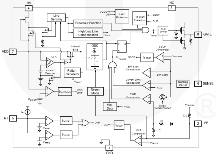
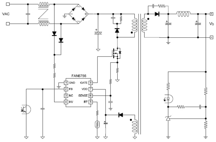
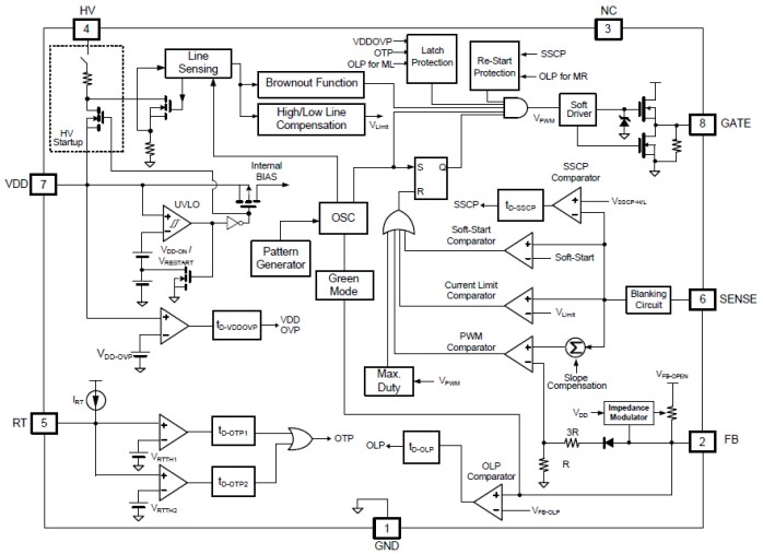
ON Semiconductor's FAN6756/FAN6757 mWSaver™ PWM Controller is a next generation Green Mode PWM controller with innovative mWSaver™ technology, which dramatically reduces standby and no-load power consumption, enabling conformance to worldwide Standby Mode efficiency guidelines. An innovative AX-CAP™ method for the FAN6756/FAN6757 mWSaver™ PWM Controller minimizes losses in the EMI filter stage by eliminating the X-cap discharge resistors while meeting IEC61010-1 safety requirements. This ON Semiconductor FAN6756/FAN6757 mWSaver™ PWM Controller requires a minimum number of external components and provides a basic platform that is well suited for cost-effective flyback converter designs that require extremely low standby power consumption.
Features
Single-Ended Topologies, such as Flyback and Forward Converters
mW Saver™ Technology
Achieves Low No-Load Power Consumption: 30mW at 230VAC (EMI Filter Loss Included)
Eliminates X Capacitor Discharge Resistor Loss with AX-CAP™ Technology
Linearly Decreases Switching Frequency to 23KHz
Burst Mode Operation at Light-Load Condition
Impedance Modulation in Stanby Mode for "Deep" Burst Mode Operation
Low Operating Current (450µA) in Standby Mode
500V High-Voltage JFET Startup Circuit to Elimnate Startup Resistor Loss
Highly Integrated with Rich Features
Proprietary Asynchronous-Jitter to Reduce EMI
High-Voltage Sampling to Detect Input Voltage
Peak-Current-Mode Control with Slope Compensation
Cycle-by-Cycle Current Limiting with Line Compensation
Leading Edge Blanking (LEB)
Built-In 8ms Soft-Start
Advanced Protections
Brown-In/Brownout Recovery
Internal Overload/Open-Loop Protection (OLP)
VDD Under-Voltage Lockout (UVLO)
VDD Over-Voltage Protection (VDD OVP)
Over-Temperature Protection (OTP)
Current-Sense Short-Circuit Protection (SSCP)
Applications
Flyback power supplies that demand extremely low standby power consumption
Adapters for Notebooks, Printers, Game Consoles
Open-Frame SMPS for LCD TV, LCD Monitors, Printer Power