Nuvoton NuMicro® M251/M252 Microcontrollers
Nuvoton NuMicro® M251/M252 Microcontrollers are a low-power platform based on the Arm® Cortex®-M23 core for Armv8-M architecture. The MCUs operate up to 48MHz with 32Kbytes to 256Kbytes embedded Flash memory, 8Kbytes to 32Kbytes embedded SRAM, and 4Kbytes Flash loader memory (LDROM) for InSystem Programming (ISP). The 32-bit microcontrollers provide a wide supply voltage from 1.75V to 5.5V and an operating temperature range from -40°C to +105°C.The Nuvoton M251/M252 supplies 28 product varieties. The package types of the M251/M252 series include TSSOP20 (4.4mm x 6.5mm), TSSOP28 (4.4mm x 9.7mm), QFN33 (5mm x 5mm), LQFP48 (7mm x 7mm), LQFP64 (7mm x 7mm), and LQFP128 (14mm x 14mm). Pin-to-pin compatibility in the same package makes optimizing product features and performance effortless.
Features
- Arm Cortex-M23 processor, running up to 48MHz when VDD = 1.75V to 5.5V
- Built-in PMSAv8 Memory Protection Unit (MPU)
- Built-in Nested Vectored Interrupt Controller (NVIC)
- 32-bit single-cycle hardware multiplier and 32-bit 17-cycle hardware divider
- 24-bit system tick timer
- Supports programmable and maskable interrupt
- Supports low-power sleep mode by WFI and WFE instructions
- Supports single-cycle I/O access
- Supports XOM feature with one region
- Low power mode - idle mode
- Power-down mode (PD)
- Fast Wake-up Power-down mode (FWPD)
- Deep Power-down mode (DPD)
- USCI, RTC, WDT, I2C, timer, UART, BOD, LVR, POR, GPIO, USBD, tamper, ACMP, debug interface, NMI, and reset pin from power-down mode or fast wake-up power-down mode
- RTC, wake-up timer, LVR, wake-up pins, tamper, from deep power-down mode
- Built-in LDO for wide operating voltage from 1.75V to 5.5V
- 1.5V core power voltage
- Brown-out detector
- With seven levels at 4.4V/3.7V/3.0V/2.7V/2.4V/2.0V/1.8V
- Supports brown-out interrupt and reset option
- Low-voltage reset - 1.55V threshold voltage levels
- Supports up to six VAI pins
- User-configurable 1.65V to 5.5V I/O interface with a dedicated power input (VDDIO)
- Supports UART0~1, SPI0~1, I2C0~1, USCI2 and SC0 interface
- Security
- 96-bit Unique ID (UID)
- 128-bit Unique Customer ID (UCID)
Applications
- Smart home / smart home appliance
- Industrial control / industrial automation
- Smart city
- IoT device
- Security alarm system
- Electronic payments
- Communication modules
- Portable wireless data collector
- Smart door lock
- Handheld medical device
- GPS location tracker
- Electronic Shelf Labels (ESL)
Block Diagram
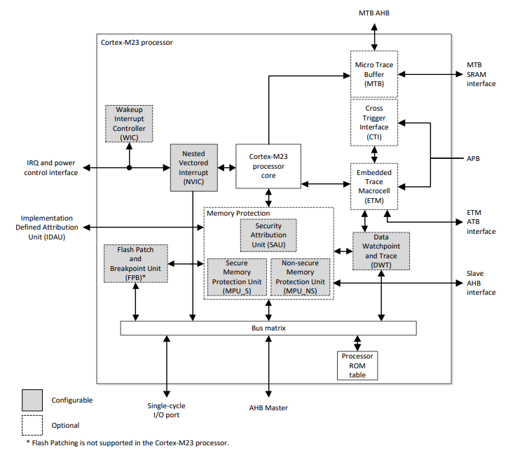
Cortex-M23 Block Diagram
Power Distribution Diagram
Publicado: 2025-04-17
| Actualizado: 2025-05-06
