Nexperia NGD4300 4A Dual MOSFET Gate Drivers
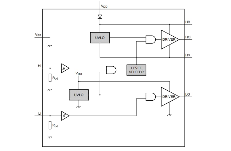
Nexperia NGD4300 4A Dual MOSFET Gate Drivers are developed to drive high- and low-side N-channel MOSFETs in a synchronous buck or half-bridge configuration. The floating high-side driver utilizes rail voltages up to 120V and employs a bootstrap supply with an integrated diode. The low-side and high-side output drivers have an independent undervoltage lockout (UVLO) circuit, which disables the output driver when the driver supply is below its threshold level.The Nexperia NGD4300 Gate Drivers receive input control signals complying with both TTL and CMOS signaling as low as 2.5V (±10%). The low voltage, furnished by an internal voltage regulator, is used to supply circuitry in signal paths controlling the low-side and high-side power switches. This feature enables low-power operation and better-controlled driver performance irrespective of the IC supply voltage.
The NGD4300-Q100 is offered in the HSO8 package, while the NGD4300 is provided in the SO8, HWSON8, and HSO8 packages. All parts operate over an extended -40°C to +125°C temperature range. The NGD4300-Q100 has qualified to the Automotive Electronics Council (AEC) standard Q100 (Grade 1) and is suitable for automotive applications.
Features
- Automotive product qualification in accordance with AEC-Q100 Grade 1 (NGD4300DD-Q100J)
- Specified from -40°C to +125°C
- Input signals complying with both TTL and CMOS signaling of 2.5V, 3.3V, and 5V
- Output signals with 1ns propagation delay matching (typical)
- Propagation times of 13ns (typical)
- Switching frequency up to 1MHz
- 4A peak source and 5A sink current capability of the gate driver output stage
- Bootstrap supply voltage up to 120V using an integrated bootstrap diode
- 4ns rise and 3.5ns fall times with 1000pF loads
- 8V to 17V VDD operation range
- Undervoltage protection for both low-side and high-side supplies
- Low-power consumption (IDDO) of 0.6mA (typical)
- 8-pin HSO8 package
- ESD protection:
- HBM: ANSI/ESDA/JEDEC JS-001 class 2 exceeds 2000V
- CDM: ANSI/ESDA/JEDEC JS-002 class C3 exceeds 1000V
Applications
- Current-fed, push-pull converters
- Two-switch forward power converters
- Class-D audio amplifiers
- Solid-state motor drives
Datasheets
Typical Application
Block Diagram
