Monolithic Power Systems (MPS) MPQ6527-AEC1 Half-Bridge Motor Drivers
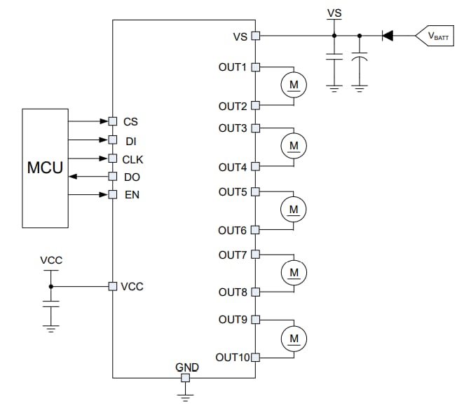
Monolithic Power Systems (MPS) MPQ6527-AEC1 Half-Bridge Motor Drivers are ten-channel, half-bridge DMOS output drivers with integrated power MOSFETs. These motor drivers achieve up to 0.8A of output current (IOUT) across a wide 5.5V to 40V input voltage (VIN) range. The standard serial data interface controls the ten half-bridges separately, and each half-bridge comes with various diagnostic functions. These drivers feature low quiescent current (IQ) in standby mode. Full protection features include Short-Circuit Protection (SCP), Under-Voltage Protection (UVP), and thermal shutdown. The MPQ6527-AEC1 motor drivers are available in a TSSOP-28EP package and only require a minimum number of readily available standard external components.Features
- Wide 5.5V to 40V operating input voltage (VIN) range
- High-side MOSFET (HS-FET) and low-side MOSFET (LS-FET) drivers connected in half-bridge configurations
- Up to 0.8A output current (IOUT)
- Typical 1.3Ω HS-FET and LS-FET RDS(ON)
- Low quiescent current (IQ) in standby mode vs. total temperature range
- Output Short-Circuit Protection (SCP)
- Over-Temperature Protection (OTP) and pre-warning
- Under-Voltage Lockout (UVLO) protection
- Over-Voltage Lockout (OVLO) protection
- Serial data interface
- Diagnostic functions include:
- Shorted output
- Open-load detection
- Over-Temperature (OT)
- Over-Voltage (OV)
- Under-Voltage (UV)
- Up to 5MHz serial interface clock frequency
- Supports 3.3V and 5V systems
- Available in a TSSOP-28EP package
- Available in AEC-Q100 grade 1
Applications
- Drive various loads in automotive and industrial applications
- DC motors
Application Circuit Diagram
Functional Block Diagram
Publicado: 2022-08-30
| Actualizado: 2022-11-28
