Monolithic Power Systems (MPS) MPQ4480 Step-Down Converters
Monolithic Power Systems (MPS) MPQ4480 Step-Down Converters are high-frequency, synchronous rectified switch-mode converters. These converters feature synchronous mode operation for higher efficiency over the output load range. The MPQ4480 converters offer a 6A output current with excellent load/line regulation. These converters feature fault condition protection that includes hiccup current limiting, OVP, and Thermal Shut-Down (TSD).Features
- Low dropout mode
- EN shutdown discharge
- Output over-voltage protection
- AEC-Q100 grade 1
- Battery short to ground protect driver
- Forced PWM mode
- Internal auto EN pull-up
- Adjustable line drop compensation
- External frequency sync
Applications
- Automotive infotainment systems
- Automotive USB hubs
- Wireless charging
Specifications
- 4.2V to 36V operating input voltage range
- 6A output current
- 20mΩ/15mΩ low RDS(ON) internal buck power MOSFETs
- 2.75A/3.75A/7.5A 3-level adjustable output current limit
- 300kHz to 2.1MHz frequency sync
- 1V to 20V output voltage range (adjustable)
- 235kHz to 2.2MHz adjustable frequency range
- QFN-25 package
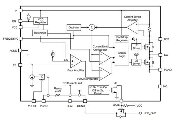
Functional Block Diagram
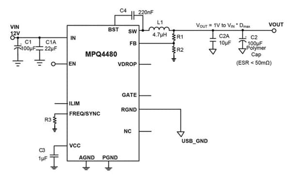
Circuit Diagram
Publicado: 2019-12-16
| Actualizado: 2022-03-10
