Monolithic Power Systems (MPS) MP5025C Hot-Swap Protection Devices
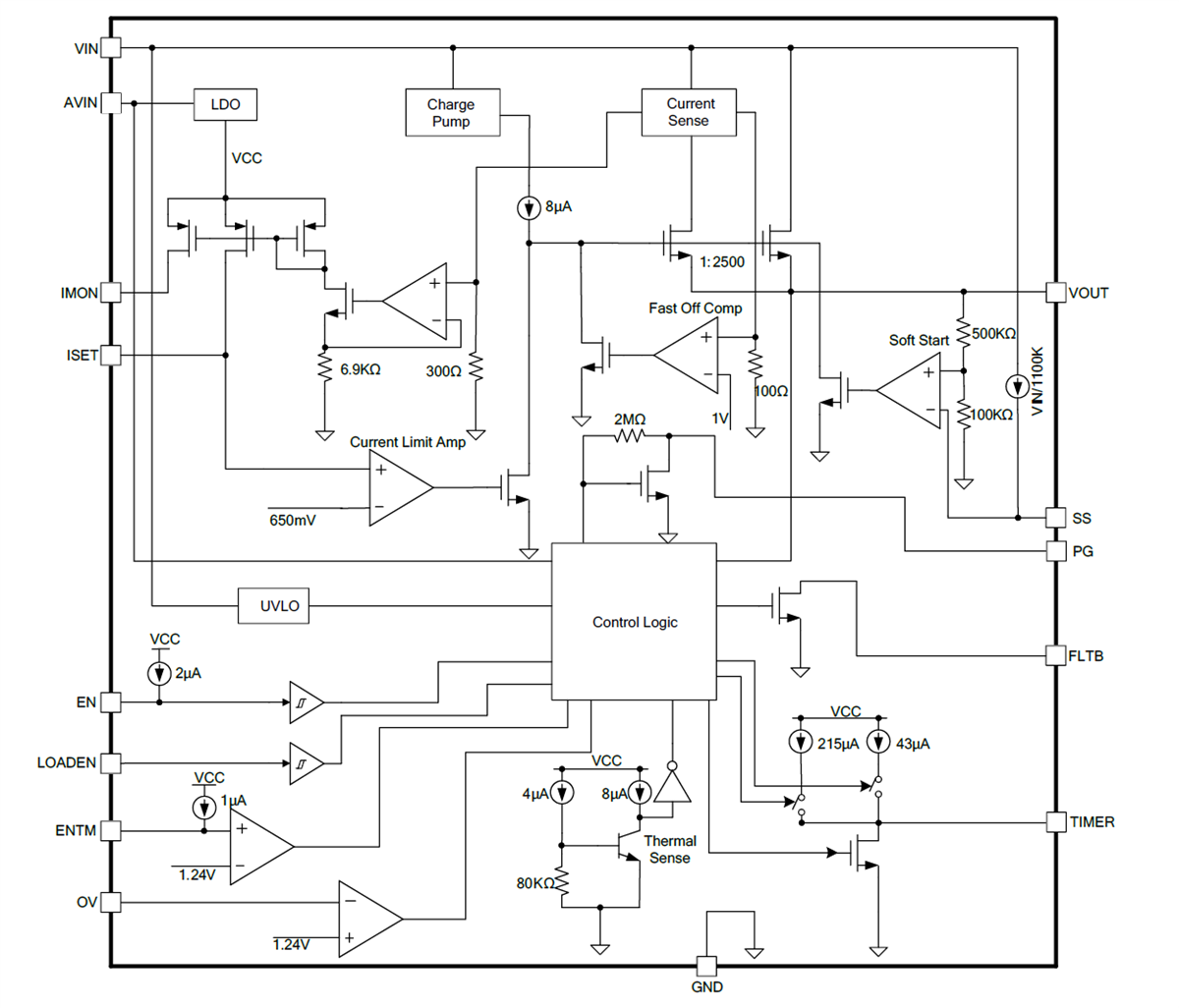
Monolithic Power Systems (MPS) MP5025C Hot-Swap Protection Devices are designed to protect circuitry on the output from transients on the input. These devices provide maximum load at the output that is current-limited through sense FET topology. The magnitude of the current limit is controlled by a low-power resistor from ISET to the ground. The MP5025C devices provide protection features such as current limit, thermal shutdown, damaged MOSFET detection, Over-Voltage Protection (OVP), and Under-Voltage Protection (UVP). These devices operate at 4.5V to 16V input voltage range, ±3% current monitor accuracy, -65°C to 155°C storage temperature range, and 150°C junction temperature. Typical applications include hot-swap, PC cards, disk drives, servers, networking, and laptops.Features
- Adjustable current limit
- Output current measurement
- Input-to-output short-circuit detection
- External soft start
- Programmable LOADEN blanking time
- Configurable over-voltage lockouts with hysteresis
- Under-Voltage Lockout (UVLO)
- Thermal protection
- Available in a small QFN-22 (3mm x 5mm) package
Specifications
- 3mΩ integrated power FET
- 4.5V to 16V input voltage range
- ±3% current monitor accuracy
- <200ns fast response for short protection
- -65°C to 155°C storage temperature range
- 150°C junction temperature
Applications
- Hot-swap
- PC cards
- Disk drives
- Servers
- Networking
- Laptops
Typical Application Diagram
Block Diagram
Publicado: 2022-03-09
| Actualizado: 2024-07-30
