Monolithic Power Systems (MPS) MP2330x Synchronous Buck Converters

Monolithic Power Systems (MPS) MP2330x Synchronous Buck Converters are fully integrated, high-frequency, step-down, and switch-mode converters with internal power MOSFETs. These converters use synchronous mode operation for higher efficiency over the output current load range. The MP2330x converters offer a compact solution that achieves 3A continuous output current with excellent load and line regulation over a wide input range. These converters are available in a space-saving SOT583 package. The MP2330x converters operate within a -40°C to +125°C temperature range and a 4.2V to 24V supply voltage range.

The MP2330x converters provide Short-Circuit Protection (SCP), Over-Current Protection (OCP), and Under-Voltage Protection (UVP). These converters are designed with thermal shutdown and forced Pulse Width-Modulation (PWM). The MP2330x converters are ideal for use in game consoles, digital set-top boxes, flat-panel televisions and monitors, and general-purpose applications.

Features

  • High-efficiency synchronous mode operation
  • Fast load transient response
  • Programmable soft-start time
  • Power Good (PG) indication
  • Over Current Protection (OCP) and hiccup
  • Pre-bias start-up
  • Short-Circuit Protection (SCP)
  • Under-Voltage Protection (UVP)

Applications

  • Game consoles
  • Flat-panel television and monitors
  • Digital set-top boxes
  • General purposes

Specifications

  • -40°C to +125°C operating temperature range
  • 75mΩ/40mΩ low RDS(ON) internal power MOSFETs
  • 200µA low IQ
  • 800mV to 21.6V output voltage range
  • 4.2V to 24V operating input voltage range
  • 3A output current
  • 650kHz and 1.2MHz switching frequency options

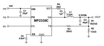
Circuit Representations

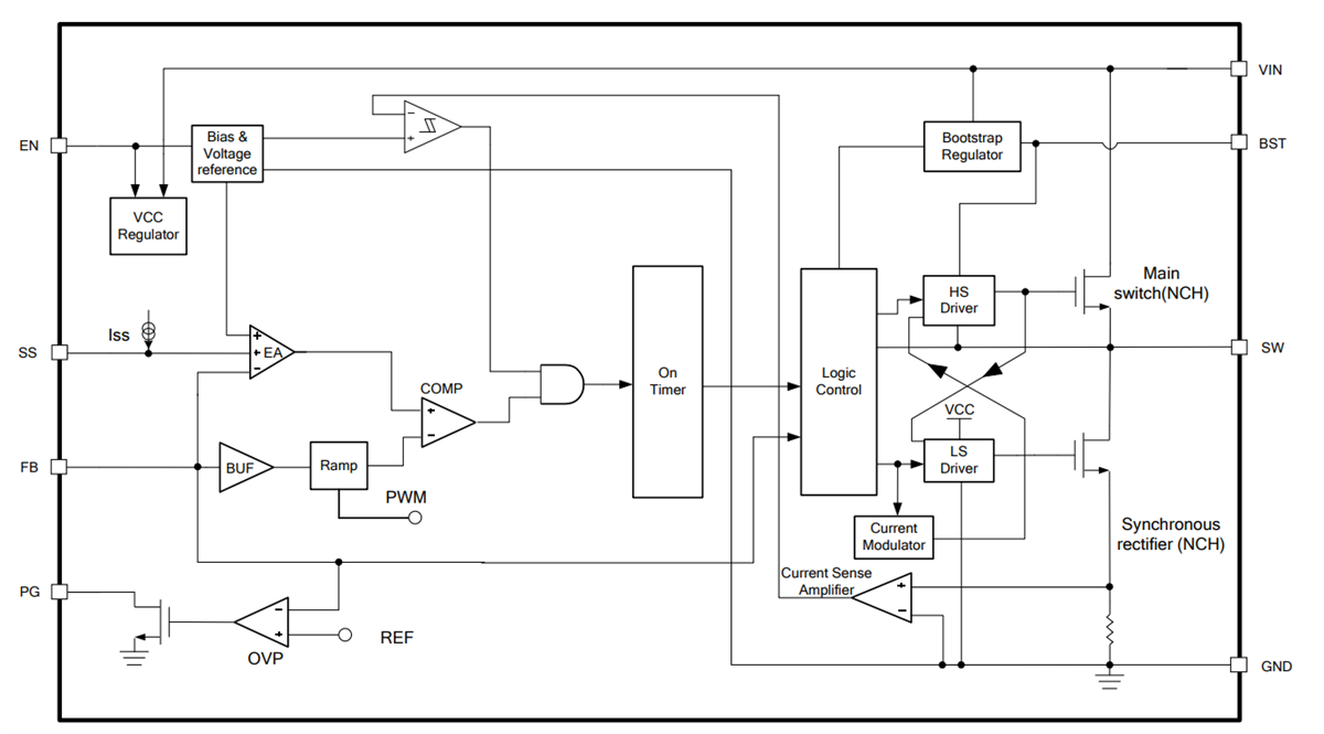
Block Diagram

Block Diagram - Monolithic Power Systems (MPS) MP2330x Synchronous Buck Converters
Publicado: 2019-08-14 | Actualizado: 2025-03-14