Monolithic Power Systems (MPS) MP2328C Synchronous Step-Down Converters

Monolithic Power Systems (MPS) MP2328C Synchronous Step-Down Converters are fully integrated, high-frequency, and step-down switch-mode converters with internal power MOSFETs. These converters offer a compact solution to achieve 2A of continuous output current across a 4.5V to 28V input operating voltage range, with load and line regulation. The MP2328C converters feature >92% efficiency for 24V to 5V/2A conditions, fast load transient response, and Over Current Protection (OCP) with hiccup mode. These converters also feature a 0.5V to 16V output voltage range, ±1.5% internal reference accuracy Over Temperature (OT), and 130mΩ/60mΩ low drain-source on-resistance RDS(ON) internal power MOSFETs. Typical applications include game consoles, multi-function printers, power meters, flat-panel televisions and monitors, and general-purpose power supplies.

Features

  • 4.5V to 28V operating input voltage (VIN) range
  • 0.5V to 16V output voltage (VOUT) range
  • ±1.5% internal reference accuracy Over Temperature (OT)
  • 130mΩ/60mΩ low drain-source on-resistance RDS(ON) internal power MOSFETs
  • >92% efficiency for 24V to 5V/2A condition
  • Fast load transient response
  • 450kHz switching Frequency (fSW)
  • tON extension to improve dropout
  • Configurable Soft-Start Time (tSS)
  • Forced Continuous Conduction Mode (FCCM)
  • Power Good (PG) indication
  • Over-Current Protection (OCP) with hiccup mode
  • Thermal shutdown protection
  • Available in a SOT583 package

Specifications

  • ESD ratings:
    • ±2000V Human Body Model (HBM)
    • ±750V Charged Device Model (CDM)
  • -65°C to 150°C storage temperature range
  • -40°C to 125°C operating temperature range

Applications

  • Game consoles
  • Multi-function printers
  • Power meters
  • Flat-panel televisions and monitors
  • General-purpose power supplies

Typical application Diagram

Application Circuit Diagram - Monolithic Power Systems (MPS) MP2328C Synchronous Step-Down Converters

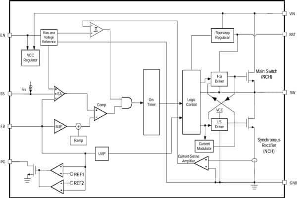
Functional Block Diagram

Block Diagram - Monolithic Power Systems (MPS) MP2328C Synchronous Step-Down Converters
Publicado: 2023-06-06 | Actualizado: 2023-06-26